Welcome toShanghai provident fund, hyun-in-pil technology ltd

Online Consultation
Service Hotline

13391236707

Shanghai provident fund, hyun-in-pil technology ltd
HOTHot Searches:

CATEGORY
Service Hotline

13391236707

儿童早教益智硬卡片识字认知亲子互动卡片印刷

Location
Shanghai
Last Updated
2026-04-09
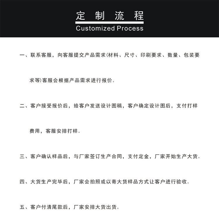
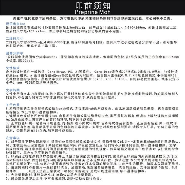
Details