Welcome toXi'an Baijun Electronic Technology Co., Ltd
Online Consultation
简体中文
English
Service Hotline
18991937619
Home
Video
Company Profile
Company News
Honors & Qualifications
Contact Us
Contact Us
Friendly Links
HOT
Hot Searches:
视频
Online Store
公司新闻
荣誉资质
友情链接
CATEGORY
Company Profile
Honors & Qualifications
Service Hotline
18991937619
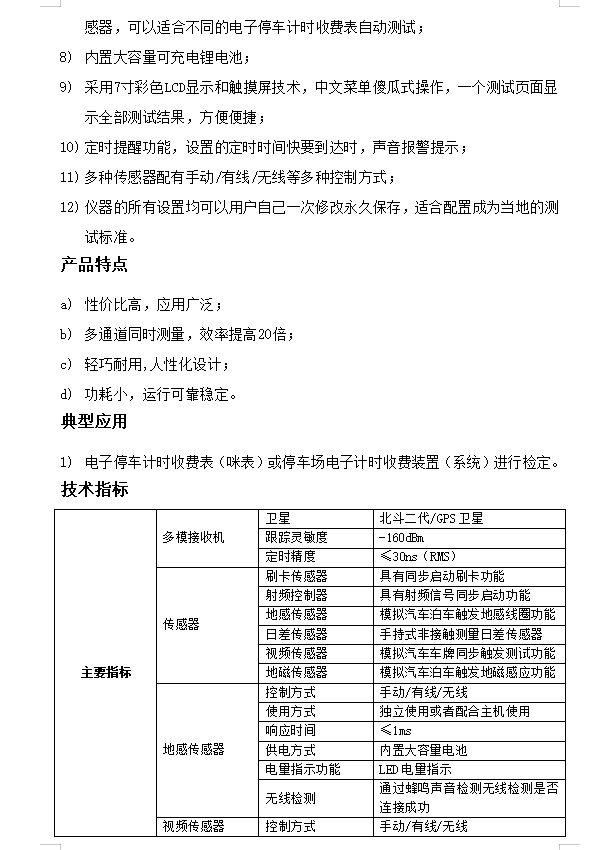
同步天下牌电子停车计时收费表检定仪咪表检定装置
Location
Shaanxi Xi'an
Last Updated
2026-02-14
Details
Related Products
Synchronize the electronic parking meter meter meter meter checker
Synchronized time test instrument to accurately measure multiple time frequency signals in real time
18991937619