Welcome toShuyang County Jingbi Department Store Center
Online Consultation
简体中文
English
Service Hotline
17715084273
Home
Video
Company Profile
Company News
Honors & Qualifications
Contact Us
Contact Us
Friendly Links
HOT
Hot Searches:
视频
Online Store
公司新闻
荣誉资质
友情链接
CATEGORY
Company Profile
Honors & Qualifications
Service Hotline
17715084273
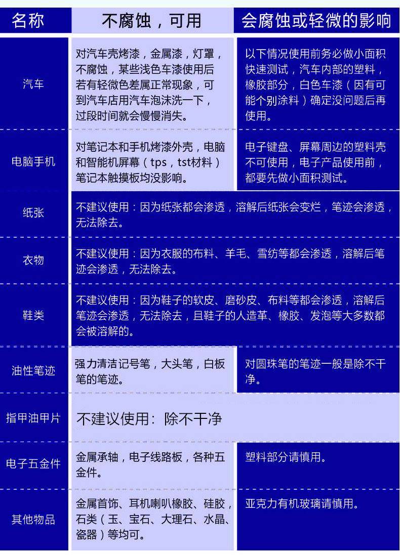
记号笔去除剂马克笔桌面清洁剂油性笔擦除剂彩笔渍清除去笔迹神器
记号笔去除剂马克笔桌面清洁剂油性笔擦除剂彩笔渍清除去笔迹神器
Location
Guangdong Guangzhou
Last Updated
2026-02-26
Details
记号笔去除剂马克笔桌面清洁剂油性笔擦除剂彩笔渍清除去笔迹神器
Related Products
Transparent tape cutter with a small tape tape-capable tape-capture box tape tore off the tape seat
Micro-130 mini-mada electric motor toy handmade diy straight-stream small science experiment fans ca
The door is protected from perforation
Led little ball-battery light-battery-carrying-out decorated beads for the christmas day
Winghua window lock hooks push door locks and locks to locks; low-seat hook 90-type aluminium alloy
Old window hooks, iron hooks, zinc hooks, nails, doors and windows, department goods
Aluminium alloy window hook, 90 thick, lock-and-pubble, lock-and-pubble, lock-to-lock
Aluminium alloy window locks, stainless steel moon-locks, 50 millimeters of perforated thrust door a
17715084273