Welcome toXi'an Synchronous Electronic Technology Co., Ltd
Online Consultation
简体中文
English
Service Hotline
18161933987
Home
Video
Company Profile
Company News
Honors & Qualifications
Contact Us
Contact Us
Friendly Links
HOT
Hot Searches:
视频
Online Store
公司新闻
荣誉资质
友情链接
CATEGORY
Company Profile
Honors & Qualifications
Service Hotline
18161933987
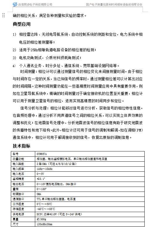
数字相位计特点分析、鉴/相器,高精度相/位计、鉴频鉴相器
Location
Shaanxi Xi'an
Last Updated
2026-02-25
Details
Related Products
Digital phase characterization, spectrometer/phaser, high accuracy phase/bitometer, spectrometer
Syn5631 frequency response analyser (scanner) frequency characterization test yi
Syn5646 high value over multifunctional function wave signal generator
Signal generator, time frequency measurement standard instrument, radio frequency microwave signal o
High-precision clock tester, clock checker, time checker, time/frequency measurement instrument
Time-spacing analyser time-frequency measurer frequency counter
18161933987