Welcome toZhongtan Intelligent Technology (Jining) Institute
Online Consultation
简体中文
English
Service Hotline
18754772928
Home
Video
Company Profile
Company News
Honors & Qualifications
Contact Us
Contact Us
Friendly Links
HOT
Hot Searches:
视频
Online Store
公司新闻
荣誉资质
友情链接
CATEGORY
Company Profile
Honors & Qualifications
Service Hotline
18754772928
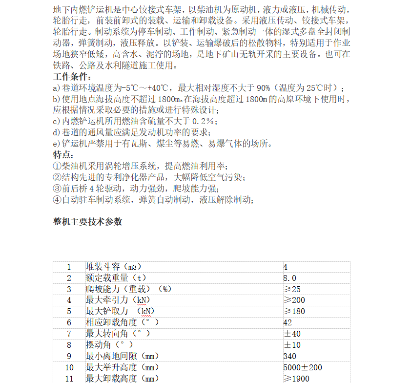
WJ-4FB防爆柴油铲运机 弹簧制动 液压释放 动力强劲
Location
Shandong Jining City
Last Updated
2026-04-11
Details
Related Products
Wj-4fb blast-proof diesel shovel, spring brakes, hydraulic release, power
Wj-4fb blast-proof diesel shovel, spring brakes, hydraulic release, power
73 mm pore television for engineering geology. High
Bhy-mk blast-proof microphone application wide, loud, loud, useful. Long
Fire-free blast-proofing tools, gas stations, power plants, mine locks, wide application, blast-proo
Fire-free blast-proofing tools, gas stations, power plants, mine locks, wide application, blast-proo
Commodity details
Commodity details
18754772928