Welcome toZhongtan Intelligent Technology (Jining) Institute
Online Consultation
简体中文
English
Service Hotline
18754772928
Home
Video
Company Profile
Company News
Honors & Qualifications
Contact Us
Contact Us
Friendly Links
HOT
Hot Searches:
视频
Online Store
公司新闻
荣誉资质
友情链接
CATEGORY
Company Profile
Honors & Qualifications
Service Hotline
18754772928
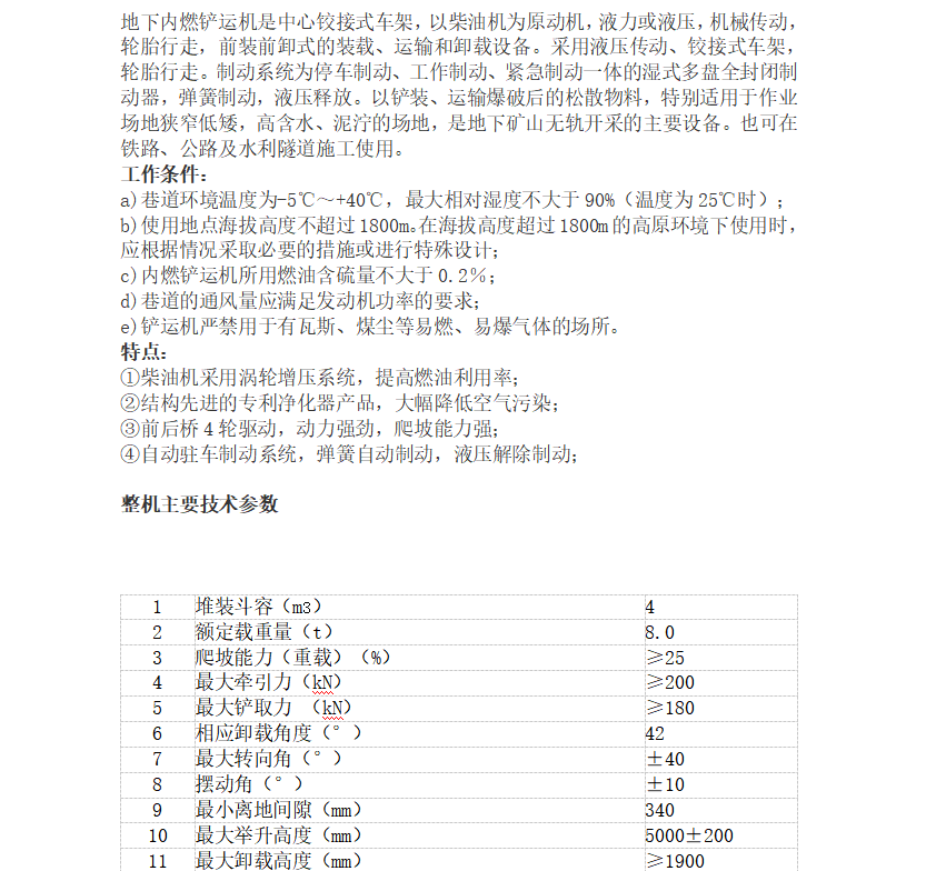
WJ-4FB防爆柴油铲运机 弹簧制动 液压释放 动力强劲
Location
Shandong Jining City
Last Updated
2026-04-11
Details
Related Products
Mine-type power distributor ktl152-f ion beam spatter plating technology frequency response okay
Candles on the roller, ywc type. High
Fcb-2 mine transport vehicle, diesel in orbit dangerous equipment, wet multidiscretioner, stationary
Lq-25, emulsion autocomparison, simple structure, straight hair, compaction, integration
Video-processing under the coal mine with blast-proofing and ben-an
Small and low operating sites with a wj-12fb underground combustion machine 4x4
Forklifts inside wj-4
Wj-4fb blast-proof diesel shovel, spring brakes, hydraulic release, power
18754772928