Welcome toShanghai Puweili Special Materials Co., Ltd
Online Consultation
简体中文
English
Service Hotline
15000117830
Home
Video
Company Profile
Company News
Honors & Qualifications
Contact Us
Contact Us
Friendly Links
HOT
Hot Searches:
视频
Online Store
公司新闻
荣誉资质
友情链接
CATEGORY
Company Profile
Honors & Qualifications
Service Hotline
15000117830
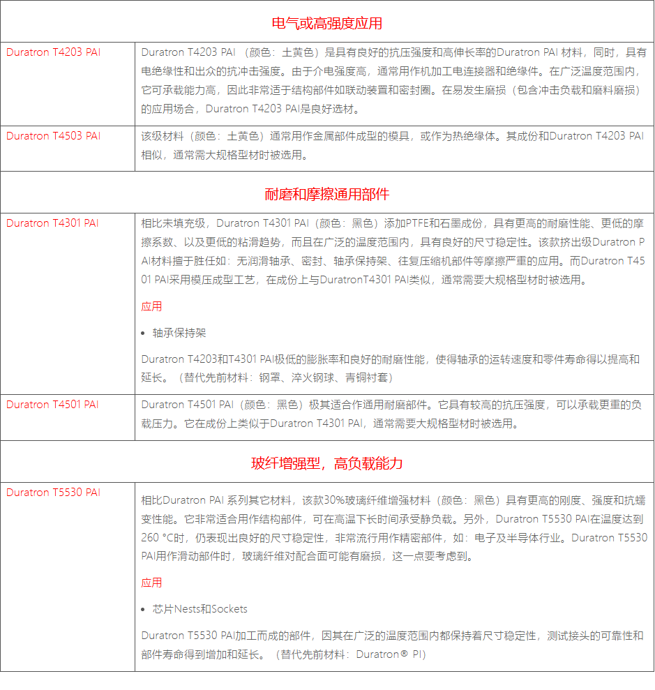
三菱化学Duratron PAI T7130碳纤维增强 30% 聚酰胺酰亚胺 CTE较低
Location
Shanghai
Last Updated
2026-02-06
Details
Related Products
Agent distribution/wigs vicote 703 peek powder coating 23 micrometres coated with electrostatic spra
Mitsubishi chemical duratron pai t7130 carbon fibre enhancement 30% polyamide, lower cte
Mitsubishi chemical duratron df7040g pi polyamide 40% graphite enhanced, high heat oxidation stabili
Sesco psu udel p-3500 nt lcd polysynthetic resin, high molecular mass, resilience, resistance to che
Proxy distribution/nesco veradel pesu 3200p/3400p powder polyethers, hydrolysis, etc
15000117830