Hello, welcome toPeanut Shell Foreign Trade Network B2B Free Information Publishing Platform!
18951535724
  •  
     

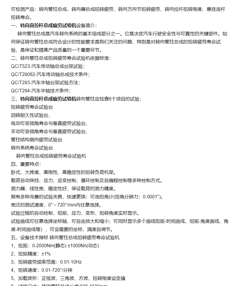
    Turn to the tube and turn to the exhaust tester

    Price 34500.00Compare
    Shipping ShandongJinan City
    Shipping Free Shipping
    Sales Volume None
    Reviews Already 0 reviews
    Popularity Already 11 followers
    Quantity
    +-
    Stock240800Station
     

    济南中创工业测试系统有限公司

    GuestUnregistered
    ProfileUncertified
    DepositUnpaid
     
    The publisher is not registered on this site, information authenticity cannot be guaranteed. Please choose carefully, it is recommended to prioritizeVIPMember
    Imported or not
    Yes
    Test speed
    600
    Type
    Electronic playing to return the lower
    Scope of application
    Turn to the column
    Model
    NP
    Weight
    100kg
    Number of boxes
    1
    Origin
    Shandong chinan
    Process custom
    Yes
    Test process
    500
    Outer size
    500
    Brand
    It's a hit









    公司介绍
    公司名称
    统一社会信用代码
    成立日期
    企业类型
    注册资本
    万(元)
    联系方式
    注册地址
    经营范围
    公司联系方式
    姓名
    手机
    部门
    电话
    传真
    邮件
    QQ
    Skype
    阿里旺旺
    价格说明

    价格:向品在花生壳b2b外贸信息平台的展示标价,县体的成文价情可能因向品参加活动考情况发生变化,也可能随者购买数量不同或所选规信不同而发生变化,如用户与向家线下达成协议,以线下协议的结算价格为准,如用户在花生壳b2b外贸信息平台上完成线上购买,则最终以订单结算页价格为准。

    抢购价:商品参与营销活动的活动价格,也可能随着购买数量不同或所选规格不同而发生变化,最终以订单结算页价格为准。

    特别提示:商品详情页中(含主图)以文字或者图片形式标注的抢购价等价格可能是在特定活动时段下的价格,商品的具体价格以订单结算页价格为准或言是您与商家联系后协商达成的实际成交价格为准;如您发现活动商品价格或活动信息有异常,建议购买前先咨询商家。

    ReportFavorite 0