# detailed steps for optimising the method
In today's increasingly competitive internet, how to upgrade web traffic and business transformation through keyword rankings in the local market at kaing is central to the competencies required of every seo practitioner. As a seo expert who has been working in the kachin region for many years, this paper will share a highly practical and multi-project-tested methodology to optimize the ranking of key words to help build solid local search engine advantages from zero to one。
It's..
# introduction
As an important economic node in the long triangle, kashing has abundant manufacturing, leisure tourism and services resources. Whether you optimize the seo for local or cross-regional firms, the precision breakthrough in local keyword ranking can significantly increase the conversion rate of potential clients。
Unlike in general terms, the “optimal ranking of the gacing keyword” encompasses a profound understanding of local market needs, precise targeting of technical details and continuous iterative operation of content. This paper will avoid an empty seo theory, focus on the fine-tuning of operational steps, decompose each step into actionable operational recommendations and work with actual case studies to ensure that you are able to reconstruct success stories directly。
It's..
# core analysis
##1. Local keyword mining: fine-cut entry point selection
The first step in the optimization of keywords is to precisely locate the “ghost key words” you seek。
- ** tool recommendation**: use 100-degree index, dog search index, combined with google keyword planners, with a focus on screening medium-to-long end words with a monthly search volume of 50-500 as the primary target. The competition for these terms is relatively small, and it is easier to quickly achieve a ranking breakthrough。

-** case sharing**: a kachin water treatment enterprise, where i mainly take long lines such as “kahin industrial water treatment program” and “kahin ro counterinfilm device”. After a less focused breakdown of competition, keywords were not available within three months and flows increased by more than 80 per cent。
- **key operations**: model local user search habits using 100-degree drop-down frames and associated search features, generating at least 100 candidate keywords in combination with local industry characteristics, grouping by intent category (information, trade, brand) and completing labelling management。
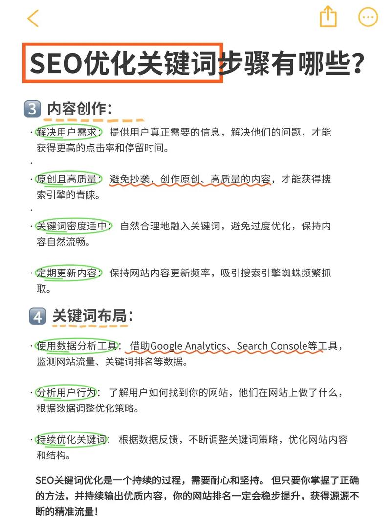
2. Content layout and optimization: value ecology built around keywords
The keyword optimization is not just an intervention, but a user value built around the keyword。
Cloudside integrated sport - ** hands-on proposal**: write thematic pages or blog articles around each long end keyword, based on ka xing local resource integration, such as “ka xing industrial water code”。
-** content form**: introduction of graphics, data research, client cases to enhance authority with data and facts. In one case, we published an “analysis of rental price trends for kachin water treatment equipment”, which not only enhances the content of the website, but also facilitates the transformation of users。
- ** inline structure**: ensure that the core keyword page has a reasonable internal link. Semantic guidance using a station-based breadcrumb navigation to enhance the confluence of the search engine on the subject。
3. Technology seo: a solid basis for ranking to ensure that search engines capture and index
The technical dimension is often the missing link in local seos, but it determines whether rankings are sustainable and stable。
- ** core point**:
- site response speed is controlled within 3 seconds, with priority being given to optimisation。

- use structured data tags to mark kaing local address, contact details and improve the accuracy of local searches。
- implementation of https to secure the website and to avoid loss of power by search engines。
-** case alert**: optimizing the post-movement load speed from 6 seconds to 2 seconds for a kashing manufacturing company network, while structured data are marked with local information, and the entire level of critical words is up by 2-3。
## 4. Local link building and reputation management
In cities like kaing, where manufacturing and commerce are dominated, local authority endorsement is crucial。
-** operational proposal**:
- actively participate in the content contribution of local chambers of commerce websites, financial portals or regional forums, and display local quality external chains in high-quality software and brands。
- publication of a genuine user opinion and accumulation of reputational trust through pages such as ka xing local partners and customer evaluation。
- ** case resolution**: co-sponsored information release of the network of officials involved in the economic development of the city of casing, an overall increase of 10 per cent in the overall weight of a quarterly cloud-enhanced sports website and steady entry of keywords on the first page。
5. Ongoing data monitoring and strategy adjustments
Optimization without data support is blind combat。
- ** suggested tool**: monitor ranking fluctuations, traffic changes and conversion rates at all times using 100-degree station length tools, 100-degree statistics, 51. La and third-party keyword tracking tools。
-** field operations**:

- conduct weekly analysis of keyword rankings, observation of exit rates and page stop times, and optimization of titles and descriptions in a timely manner。
- rewinding of pages with the highest traffic, re-optimizing user behaviour data and exploiting potential keyword opportunities。
- ** case revelation**: through surveillance data, an electric firm found fluctuations in the ranking of the term “carcen import wholesale” and made rapid adjustments to the content of the page and the outer chain structure to restore and update the highest ranking in history in the short term。
It's..
# summarize the rise #
Optimization of the kacing keyword ranking is not an improvement in a single dimension, but rather an optimisation system that integrates precision keyword selection, content deep tilling, technology bottoming, local authority links and continuous data-driven. Each step is crucial and one cannot be taken。
As local seo operators, we need to understand market details and user pain points, be data-oriented, content-centred, local resources-driven, precise targeting keywords, and actually raise rankings and business transformations。
Remember: optimization is a long-term battle, with continuous follow-up and flexibility to win the long-term edge of local search markets。
It's..
It is to be hoped that this in-depth optimisation formula will provide a good way to sustain your project. You're welcome to work together on an excellent local seo integrity system with practical details




