A few days ago, in this newspaper (journalist xu qin), the municipality published a plan for the management of funds for housing maintenance in nanjing city. The scheme provides that 70 per cent of the proceeds from the operation of shared, shared or shared facilities of the owners of the sub-districts shall be included in the maintenance funds. In the event of seven emergency situations, such as surface and exterior wall leaks, urgent requests for maintenance funds may be made. The scheme became operational on 1 july。
Housing maintenance funds will be deposited by building area

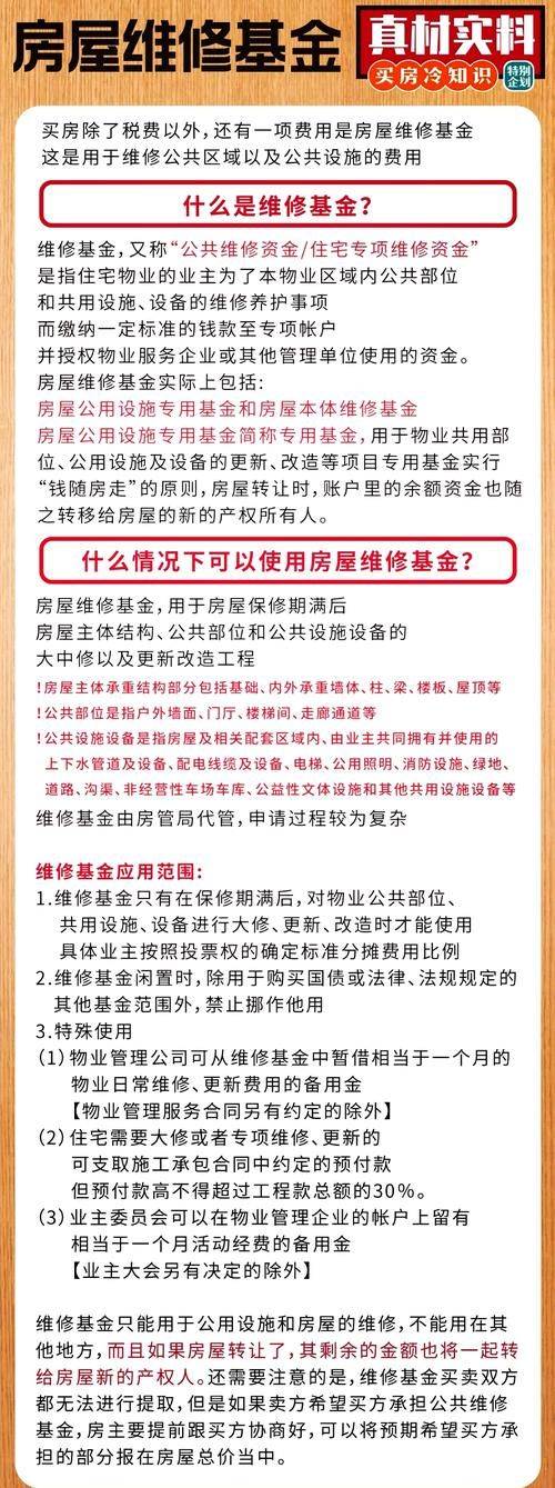
When buying a new house, the owner pays a certain amount of maintenance fund, which is referred to in the scheme as “funds for specialized residential maintenance”. How will maintenance funds be paid? The scheme makes it clear that the owner of a commodity dwelling should deposit funds for maintenance according to the size of the building, with the initial standard per square metre being: 6 per cent per square metre of the cost of multi-storey residential construction work for the city (including operating garages, parking spaces, etc.) and 7 per cent per square metre of the cost of high-rise housing (multi-storey elevators) and non-residential construction work for high-rise residential buildings。
It is known that the maintenance fund was previously paid at 2-3 per cent of the house price. Payment of maintenance funds is not fixed, and the municipal property sector should adjust and publish, in due course, the deposit of the initial maintenance funds in the light of the market changes in the cost of housing construction in the municipality。
70 per cent of the revenue from the operation of shared facilities will be covered by maintenance funds

Television advertisements in residential elevators, parking poles at the gate in the sub-districts, and contact telephones of the housing agency, plastics, etc. This is made clear in the scheme, where 70 per cent of the proceeds from the operation of shared premises, shared or shared facilities are channelled into the managed maintenance funds. If otherwise agreed by the conference of owners or by the contract for property services, it shall be so agreed。
Maintenance funds are based on the principles of exclusive storage, earmarking, ownership decision-making and government oversight. Prior to the establishment of the conference of owners, the funds for maintenance were held by the maintenance fund management. Following the establishment of the proprietors ' conference, the proprietors ' assembly may decide, in accordance with the law, to administer its own maintenance funds or to continue to be held in its place by the maintenance fund management。
Maintenance funds management should disclose maintenance funds annually

How do you keep the maintenance money when it's not used? The scheme provides that the funds for maintenance shall be collected from the date of deposit with the bank and transferred to the owner's branch account at the current interest rate of the bank. (reproduced in version a2)
(coon haley, wu jin-go)




