
Abstract: digital publishing is a new type of publication using digital technology for content editing and dissemination of digital content products through the internet, characterized by the digitization of content production, the digitization of management processes, the digitization of product forms and the networking of dissemination channels. According to statistics, in 2022, total revenue from the digital publishing industry amounted to 13,588,699 million yuan, an increase of 6. 46 per cent over the same period, including 26,5884 million yuan for online games, 262 billion yuan for online education and 66,392 million yuan for internet advertising, the combined share of which exceeds 87. 5 per cent。

Definitions and classifications
Digital publishing refers to the use of digital technology for content editing and the dissemination of digital content products through the internet as a new type of publication characterized by the digitization of content production, the digitization of management processes, the digitization of product forms and the networking of distribution channels. The forms of digital publishing products include, inter alia, electronic books, digital newspapers, digital periodicals, digital music, internet animation, online games, mobile phone publications (colour letters, bells, mobile newspapers, mobile periodicals, mobile novels, mobile games). It can be divided into three types: web publishing, mobile publishing and electronic publishing。

Ii. Business model
1. Production patterns
Production in the digital publishing industry is mainly a process of editing and processing of digital content, consisting mainly of the elements of assurance, digitization and productization. Among them, the content centre of the company and the corresponding sector of the product are responsible, respectively, for the content digitization process. See: a. Right to know. (b) digitalization. Digitalization refers to the acquisition of content documents (electronic documents or paper books, etc.) that are required for layout, extraction of catalogues, conversion formats, etc., so that the content becomes a true "digital content" and the finished primary product is entered into the enterprise's primary product database after quality check; c. Productization. Productization refers mainly to the processing of digital content into products suitable for distribution through the distribution channels, as required by the entry of primary products into the market。
2. Sales and profitability patterns
The main products of digital publishing enterprises include digital reading products, digital publishing operations and digital content value-added services, and the products and services of the enterprises concerned are provided directly to downstream customers, with the exception of some products where agents exist, such as educational reading products. See, respectively: a. Digital reading products. Enterprises directly provide digital reading products, and downstream clients include third-party internet sites, primary and secondary schools, higher education institutions, public libraries, etc., and enterprises settle income from schools, educational boards, electric colleges, etc. In addition, enterprises can provide their clients with advertising services based on their own website platforms. An advertising contract is concluded between the enterprise and the advertising agent, in which the page, the period of publication, the form of publication, the price, and the enterprise's agreement to advertise and collect the money; and a digital publishing service. Based on its strengths in the field of digital publishing and extensive business management experience, the enterprise provides operational services to other institutions. (c) digital content value-added services. The company publishes the digital content in paper form or converts it into a movie, game, audio reading, etc. At present, digital publishing enterprises are working primarily with traditional publishing houses, video and video companies, and games companies to generate digital content value added service revenues, among others。
3. Business model
Specific business models in the digital publishing industry include, inter alia, the principle of “authorization before dissemination” and convergence of content, and distribution through channels. The principle of “authorization before dissemination”. Digital copyright protection is key to the digital transformation and sustainable development of the publishing industry. In the course of its operations, the digital publishing industry is required, in accordance with the provisions of the copyright act, to use digital copyright in strict conformity with its authorized powers and in a manner of “authorization before dissemination”, and to further regulate the order of trade in copyright works; b. Convergence of content, distribution through channels. Digital publishing companies use copyright institutions, authors as a source of digital content, digitally process content, encrypt it, etc., in accordance with the requirements of mobile phones, handheld terminals, the internet, etc., and make it available to readers through the above-mentioned institutions, thereby realizing the copyright value of content。
Iii. Industrial policy
In recent years, a series of policies have been put in place at the central and local levels to provide for tax relief, project subsidies, etc. For real bookstores, which have yielded good results in terms of the health of the industry, the promotion of transformation and social responsibility. The “14th five-year” development plan for the publishing industry sets out the objectives of a new level of capacity in the service sector, a new increase in the demand for learning and reading, a new breakthrough in the development of industry prosperity, a new level of industry digitization, new results in publishing and a new improvement in the efficiency of industry governance. In addition, in 2024, the national press and publications agency continued to organize the development of the publishing industry in response to the new wave of scientific and technological and industrial revolutions, to deepen the digital, intellectual and greening development of the publishing industry, to promote the integration of traditional and digital publishing, and to create new quality productivity in the publishing industry. The national press and publications agency continued to organize the development of the publishing industry, focusing on the further implementation of the recommendations for the selection of a high-quality platform for digital publishing and the publication of the project for the selection and training of highly qualified persons for the development of integrated publications, as well as the selection and development of a composite capacity for publishing。

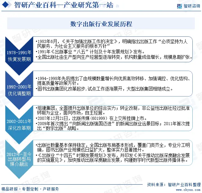
Iv. Development history
Since the early 1980s, the country's publishing industry has undergone four periods of renewal, optimization, deepening of reforms and transformation and media integration; among these, the state has introduced a series of policy measures in due course and with notable results, taking into account the different characteristics of development over time. At present, the domestic publishing industry is entering a period of transformation and media integration, in which the industry is entering a period of innovation, where publishing conglomeration has been effective, where the number of leading firms in the industry has accelerated and the core competitiveness of the industry has increased。

V. Sectoral barriers
1. Industry barriers to entry
The country has a stricter access regime for the digital publishing industry, and the interim regulation on internet publishing regulates the qualifications, content and approval and regulation of internet publishing operations. The internet publishing business, i. E. The online dissemination of works created by isps, or by others, which are selected and processed, posted on the internet or sent via the internet to users for public viewing, reading, use or download, shall be subject to the internet publishing licence。
2. Formal digital content barriers
The digital publishing industry has a big storage and speed of transmission. Digital publishing enterprises have to have a wealth of authentic digital content in order to be able to start operating, and digital content is required to continuously purchase and update digital content in the course of their operations, owing to, inter alia, the limited period of authorization for digital copyrights and the timeliness of digital content。
3. Operational barriers
As the ease of the network has greatly reduced user adhesion, and in order to achieve the full exploitation of copyright value, digital publishing enterprises have to establish a complete business chain that will increase user adhesion and pass value to end-users based on the integration of resources, services and services. At the same time, the digital publishing industry is characterized by a wide variety of content and channels, requiring extensive platform operations management experience. At present, most digital publishing enterprises do not have complete access to and operating systems from content sources, distribution, promotion to distribution terminals。
4. Technical barriers
The digital publishing industry is technology-intensive, with rapid technological upgrading and rising technological thresholds in the industry. The production, storage, browsing, distribution, copyright protection, etc. Of digital publications require a strong research and development capacity and technology reserve for digital publishers and operators。
In terms of the digital publishing industry chain, traditional publishing companies are located in midstream and upstream are content creators, including online literary authors/spoken content creators, copyright agencies/literacy websites, publishing houses, and downstream are digital publishing distribution platforms (providing digital publications and e-readers) and eventually presented to users. In the digital publishing industry chain, internet content service providers bring together authors or copyright agents for book copyrights and consolidate them for distribution to readers. Traditional publishers have accelerated their digital transformation, and most publishers tend to choose ways of working with platforms with higher output because they do not have the technology and capital to integrate content distribution platforms on their own. In this trend, the platform value of internet content service providers will become more prominent。
Note: this paper is taken from the isp encyclopedia platform and can be accessed through the isp network for more industry information and customized services。
The isp encyclopedia is a research tool platform launched by isp. Isp works on the corporate mission of information-driven industrial development, refines and enriches the business methodology, enhances the value of information based on the industrial encyclopedia and continuously empowers industry development and enterprise investment decisions. The digital publishing industry encyclopaedia, as a one-stop systematic research tool for the digital publishing industry, provides a comprehensive overview of digital publishing industry knowledge information, covering the definition of digital publishing industry, classifications, policies, industrial chains, competition patterns, trends, etc., and building on information technology to create an intellectual knowledge map of the industry, providing in-depth insight and comprehensive information for researchers and relevant investors。
Isps are branded as “information-driven industrial development, enabling enterprise investment decisions”. Professional industry advisory services are provided to enterprises, mainly in the areas of quality studies, tailor-made, monthly topics, researchable reports, business plans, industrial planning, etc. Regular reports and customized data, including weekly/monthly/quarterly/annual reports, covering policy monitoring, business dynamics, industry data, product price changes, overview of investment financing, market opportunities and risk analysis。




