The engine is the core component of the car and is responsible for the power output of the entire vehicle. Depending on the type of fuel used, engines can be divided into petrol and diesel engines. There are differences in fuel requirements, ignition patterns, emissions and compression ratios. Petrol machines are used mainly in sedans, while diesel engines are widely used in a variety of large machines, such as buses, agricultural machinery and generators。
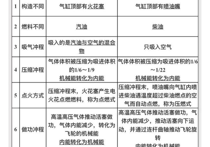
I. Distinction between petrol and diesel
1. Different fuel requirements
The main fuel for petrol is petrol, while the main fuel for diesel is diesel。
2. Different types of ignition

Gasers rely on spark plugs for ignition, while diesel engines have good anti-explosive resistance, relying on high temperature and high pressure in the tank, compressing the air and injecting diesel into the air so that it can mix itself. Since diesel engines are ignited by pressure, no spark plugs are required。
3. Different emissions
Major emissions from gasoline include carbon monoxide, hydrocarbons and nitrogen oxides. The main emissions from diesel engines are particulates and nitrogen oxides。
4. Different compression ratios

Compression ratio means the volume ratio of the car tank before and after compression. The greater the compression, the greater the resistance of the cylinder. The compression ratio for petrol machines is usually between 9 and 12, while the compression ratio for diesel machines is typically between 15 and 22. This means that diesel gas cylinders are more resistant to pressure than petrol machines and therefore have higher inflation and heat efficiency and relatively lower fuel consumption。
Ii. Advantages and applications of petrol and diesel
Gases are usually smaller in size and quality than diesel engines under the same power conditions. Petrol machines have the advantage of high-rotation speed, good start-up and acceleration performance, smooth operational characteristics, simple structures and easy maintenance. In addition, petrol machines operate with less noise and are more comfortable and are therefore often used in sedans and have higher value for money。

The advantage of diesel engines is their low fuel consumption and their capacity to carry high loads. However, diesel engines have a high level of noise, and low-temperature cold start is relatively difficult because diesel is not evaporated. Therefore, diesel engines are generally used for larger machines, such as large and medium vehicles (such as buses, commercial vehicles or agricultural vehicles) and generators。
Iii. Summary and outlook
Owing to the high economics of diesel engines, low fire points and low fuel consumption, their applications are becoming more extensive, including trucks, pickup trucks, suvs, excavators, forklifts, buses, commercial vehicles, generators, agricultural vehicles, gardening machinery and agricultural machinery. Gases, on the other hand, are mainly used in cars to meet people's daily travel needs because of their good safety, simple structure, smooth operation and low noise。




