The teaching principles commonly used in our primary and secondary schools are a key part of the teacher recruitment examination and are part of the educational practice, so in many regions case studies are involved. Our fellow students need a full-blown and focused examination in the preparatory process。
Overview
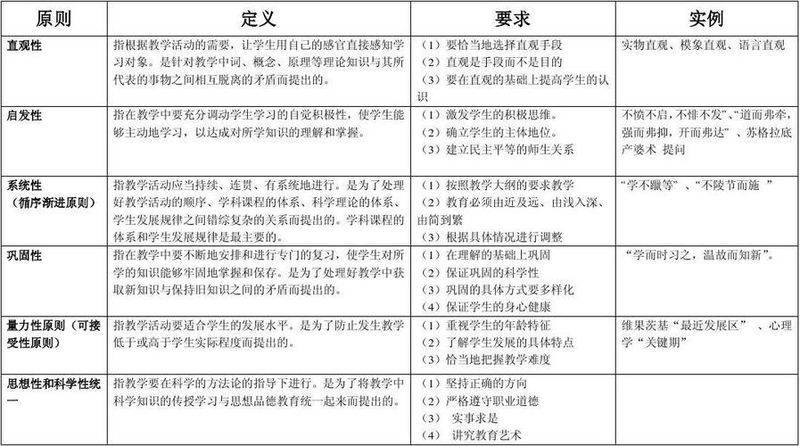
The principles of teaching are the basic guidelines for teaching according to the purpose of the teaching and the understanding of the patterns of the teaching process. The teaching principles guide the teaching of both teachers and students。
With regard to the relationship between teaching principles and the rules of the teaching process, both can guide the teaching of teachers, the difference being that the norms are objective in nature, and that the principles of teaching are rules of conduct that are artificially developed, so it can be said that the principles are the basis of the principles and that they reflect them。
As we go back to the common principles, we can remember them in terms of their meaning, their regularity, their application, their famous words。
Ii. Specific content
(i) the principle of integration between scientific and educational (ideological)
1. Meaning: to impart to students the basic knowledge and basic skills of modern advanced science, together with political, intellectual and moral education, taking into account the moral factors inherent in knowledge and skills。
2. Reflecting the rule: teaching knowledge and teaching of ideas (educative laws)
3. Implementation requirements
Teachers are required to ensure the scientific nature of teaching;
2. Teachers are required to educate their minds and morals in the light of the characteristics of the content of the teaching;
(c) teachers are required to educate students in moral and intellectual values through the various components of their teaching activities;
Teachers are constantly improving their operational abilities and their level of mentalities。
4. Examples
Helbat: “i can't think of any education without teaching, and, on the contrary, i do not recognize any teaching without education.”
(ii) practical principles of theoretical linkage
1. Meaning: the practical principle of theoretical linkage means that teaching is based on learning basic knowledge, understanding knowledge from the theoretical to the practical, and is concerned with using knowledge to analyse problems and solve them to the point of learning, learning to use them。
2. Reflecting patterns: a combination of indirect and direct experiences (indirect patterns)
3. Implementation requirements
The teaching of a book should focus on the practical
2 focus on building the capacity of students to apply knowledge
3. Correctly address the relationship between knowledge teaching and skills training
4 supplementing necessary rural materials
Memory skills:
Icfa trained in fielding skills in the countryside
Ifa (associated with actual) training in rural (rural) transport (use of knowledge) ball skills (skills training)
4. Examples
"sniff it out."
"read a million volumes, walk a thousand miles."
(iii) intuitive principle

1. Meaning: teachers should make the best use of the diversity of their senses and experience available to them, enrich their direct experience and sense through various forms of perception, and give them a vivid image so that they can acquire knowledge in a comprehensive manner。
Intuitive teaching can be divided into three main categories: physical visualization, mimic visualization and speech visualization。
2. Reflecting patterns: harmonization of direct and indirect experiences (indirect patterns)
3. Implementation requirements
The right choice of visual aids and teaching techniques;
2. Combining visual teaching aids with speech;
Emphasis is placed on the use of speech intuitiveness。
4. Examples
"i can't hear, i can't hear, i can't hear, i can't see."
Ushinski: “as a rule, children think through form, thought, colour and feeling.”
(iv) inspired principles
1. Meaning: to mobilize student initiative and motivation, to guide students to think independently, to actively explore and to improve their ability to analyse problems and solve them。
2. Reflecting patterns: teacher-led harmonization with student subjects (bilateral patterns)
3. Implementation requirements
1. Mobilization of student initiative - the primary issue of inspiration
2 inspired students to think independently and enhanced students ' ability to think logically
3 involvement of students to build independent problem-solving capacity
4 for teaching democracy
Memory skills:
The pig poisoned the farmer
Sows (involvement) poison (independent thinking) farmers (democracy)
4. Examples
Socrates: "the midwifery" (first proposed by the west)
Confucius: “no anger, no anger” (first proposed by the world)
The book: "and to thee, to thee, to thee, to thee, to thee, to thee, to thee, to thee, to thee, to thee, to thee, to thee, to thee, to thee, to thee, to thee, to thee, to thee, to thee, to thee, to thee, to thee, to thee, to thee, to thee, to thee, to thee, to thee, to thee, to thee, to thee, to thee, to thee, to thee, to thee, to thee, to thee, to thee, to thee, to thee, to thee, to thee, to thee, to thee, to thee, to thee, to thee, to thee, to thee, to thee, to thee, to thee, to thee, to thee
"a bad teacher delivers the truth, and a good teacher teaches the truth."
(v) progressive principle

Meaning: teachers shall be taught in strict accordance with the inherent logic of scientific knowledge and the patterns of cognitive development of students, so that they acquire the systematic scientific and cultural knowledge and develop their abilities fully。
2. Reflecting patterns: sequences of physical and mental development
3. Implementation requirements
1 teaching in a systematic manner according to teaching materials;
2. Pay attention to the main contradictions and solve the problems of focus and learning
3 from shallow depth, from ease to ease, from simplicity to complexity。
Memory skills:
The dean swims to shore
The main (systemic) (main contradictions) to the shore
4. Examples
The book of studies: "students don't wait for others to be taught, and unrequited and unrequited."
(vi) consolidation principles
Meaning: to guide students to acquire knowledge and basic skills firmly based on understanding, and to be able to present them accurately when needed, in order to facilitate their use。
2. Reflecting the rule: the espinhos oblivion curve
3. Implementation requirements
1 consolidation based on understanding;
The importance of organizing refresher courses;
Active consolidation in expanding, restructuring and applying knowledge
4. Examples
Confucius: "teach and learn, learn and know."
Ushinsky: "the mother of study"
(vii) the principle of proportionality
1. Meaning: the teaching activity is appropriate to the student's level of development. This principle is intended to prevent teaching from becoming less difficult or higher than the actual level of schooling。
2. Reflecting the rule: the vigoski development area
3. Implementation requirements
1. To learn the level of development of students and to teach them from a practical standpoint;
(b) take into account that students understand the characteristics of the era of development。
4. Examples

Ink: "a wise man must do whatever he can."
(viii) the principle of tolerance
1. Meaning: from the point of view of uniformity, for all students, and on the basis of individual differences, each student must be kept short and best developed。
2. Reflecting patterns: individual differences in physical and mental development
Basic requirements
(a) differentiated teaching of pupils ' characteristics;
(b) take effective measures to fully develop talented students。
4. Examples
Zhu
Gardner: multicultural intellectual theory
Iii. Quickphones
Fung zheng (strengthened) looks for the shade (for teaching) and the amount of heat
Intuitive (intuitive) thinking (intellectual) (intuitive) (inspired)
After-school exercises
[single theme] the teaching principle of “the teaching of the man, the way,” as set out in the book, is (...)。
A. Inspired principles
B. The principle of gradual progress
C. The principle of proportionality
D. Consolidation principles
2. When teaching patriotism, teachers are asked both to recite it and to understand the author's patriotism. (...)。
A. The principle of integrating science and education
B. The principle of gradual progress
C. The principle of proportionality
D. Consolidation principles
1. [answer] a. Public and middle-school education analysis: “the man's religion, the metaphor,” which means that a gentleman's education is often conducted in a metaphor, which is actually an inspirational process, the answer being a。
2. Answer a. Public and middle-school education analysis: the principle of combining science and education requires that the basic knowledge and basic skills of modern and advanced science be passed on to students, and that students be taught political, intellectual and moral quality education that combines knowledge and skills with the inherent moral and moral factors。




