In the future, houses will also be “olders”? Where does money come from and how does it affect owners
The difficulty of repairing small lifts, the difficulty of obtaining funds for maintenance, and the serious security problems of old age ... As our housing market moves from an era of growth to an age of stock, the need for residential housing has changed from “no” to “good living”, and the importance of the quality of housing and safety issues has begun to grow。
In recent times, the deputy minister of housing and urban and rural construction, dong jianxian, stated at the press conference of the new nation that a study had been carried out on the establishment of three systems of house check-ups, housing pensions and housing insurance, as well as on the construction of a long-term mechanism for safe house management throughout the life cycle。
The future house also needs to be “older”? How do you do it, where the money comes from, and how does it affect owners? There is widespread interest。
In fact, there is a system of “funds for the special maintenance of dwellings” for the maintenance and renovation of public housing units and facilities, which has been established since the reform of the commercial housing sector and which the owner has paid for at the time of purchase. There are, however, many difficulties in terms of the funds available for specialized housing maintenance: the small size of the funds, the cumbersome extraction procedures, the difficulty of implementing the renewal system, etc., and the need to fill the housing security gap。
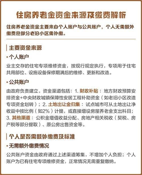
Today's policy refers to housing pensions with the aim of providing “tote” for public safety. The industry has indicated that the focus of the current construction is on the “public accounts” of pensions, which come from public funds, with local governments exploring sources of funding; the individual component of the housing pension, i. E., the existing funds for specialized housing maintenance, does not place additional burdens on owners。
“the financing of public accounts is the focus of attention, with a percentage of project land concessions, value-added gains from maintenance funds, financial subsidies, the creation of supporting financial products, etc., or important directions of exploration.” in this case, the director of market research at the institute, chen wen jing, said:。
22 cities are piloting
“to say goodbye to the large-scale new constructions of the last few decades, where houses are the same as the bodies of middle-aged life, and to the age of medical examination, old-age pension and increased pensions through insurance.” li yuja, principal researcher, centre for housing policy studies, city school, guangdong province。
In recent days, the term “house pension” has become the hot word. The deputy minister of housing and urban and rural construction, dong-jiang, recently indicated that a study would be undertaken to establish three systems, namely, house check-ups, housing pensions and housing insurance, as well as long-term mechanisms for safe house management throughout the life cycle。

On 20 august, the mayor of shanghai, gong, also stated, with regard to the safe management of houses, that by the end of 2023, the cities and towns of shanghai had built more than 760 million square metres of housing, and that a large number of houses were beginning to enter “middle old age”. The first is a system of periodic house check-ups, the second is a housing security insurance system and the third is a housing pension system, which will be piloted this year in the pudong district and will be rolled out throughout the city next year。
You need a medical check-up, old-age, insurance? There was a lot of talk, and netizens were even worried about whether they would have to pay more in the future。
In fact, the reference to systems such as housing pensions has not appeared only this year and has been frequent in official documents, conferences and speeches since 2022. Since 2023, the ministry of housing has made several public statements on the establishment of a housing pension system。
In june 2023, the party secretary of the ministry of housing and urban and rural construction, niion, published a signed article stating that housing development had shifted from a shortage of aggregates to a structural deficit, into a period of structural optimization and quality enhancement, to a period of urban development from large-scale incremental construction to stock upgrading and incremental restructuring and weighting, to an important period of urban renewal, and to study the establishment of three systems of house examination, old-age and insurance, providing security for the entire life cycle of housing, and making the housing of the population more comfortable and better。
The search for a housing pension system has already begun. At the beginning of the year, for example, the qinghai department of housing and urban and rural construction issued a letter encouraging municipalities to carry out a pilot project on housing screening, old-age pension and insurance “three systems” in the form of public rental housing, guaranteed rental housing and the rehabilitation of old and old towns. The above system is also being explored in the cities of yantai, jining and qingdao in shandong province。
According to the ministry of housing and construction, 22 cities, including shanghai, are currently conducting housing pension-related pilot projects。
There is a need for systems such as housing pensions. In the past, mr. Lee said, we have given too much attention to building new houses, especially to address the need for housing space and houses, the lack of timely filling boards for housing support facilities and the need to address security hazards. As many cities enter a highly urbanized phase, it is urgent to fill some of the gaps and gaps。
“like the middle-aged, medical examinations are needed to detect problems and what is missing. However, it is difficult to cope with old-age and ageing old-age pensions when housing is funded mainly by the property maintenance fund. There is therefore an urgent need for an integrated approach to the development of institutional mechanisms for the financing of old-age housing.” li yu ga。
`downward' to secure houses
There is in fact an inherent “fund pool” for the maintenance, upgrading and renovation of housing in the country — funds for specialized residential maintenance。

In accordance with the ministry of housing and construction's measures for the management of funds for the special maintenance of housing, the funds for the special maintenance of houses are earmarked for the maintenance, upgrading and renovation of common premises, after the completion of maintenance of common facilities and equipment. This amount is usually paid when residents purchase the house, and since 2004 it has been required to pay for specialized home maintenance。
According to a report by the shanghai city institute of real estate science, the current balance of funds for specialized residential maintenance in the country is over rmb 1 trillion and in cities such as shanghai, beijing and hangzhou over rmb 10 billion. According to the civil code of the property code, the funds for specialized maintenance in residential sub-districts are owned by the owners and are managed by the proprietors' committees, but the situation in the sub-districts varies and is currently essentially “supervised” by the government authorities。
Why explore a new system of home examinations, old-age pensions and insurance where a system of funds for specialized residential maintenance exists
Research has been published on the one hand on the size of old houses in parts of the country, but on the other hand on the small volume of funds dedicated to home maintenance, which makes it difficult to meet home maintenance needs. In nanjing, for example, the number and size of housing units that have been built in nanjing for more than 15 years are 42. 15 per cent and 36. 52 per cent, respectively. However, some 30 per cent of the houses were not funded for maintenance for various reasons, even in old and old districts, where maintenance funds have been allocated and where there is currently a surplus, 28 per cent have a balance of less than $100,000。
On the other hand, the current rate of withdrawal of funds for specialized residential maintenance is low owing to the cumbersome procedures for applying for access. At the end of 2022, less than 10 per cent of the funds earmarked for the maintenance of commercial housing in beijing were withdrawn; at the end of 2019, shandong received only 3. 3 per cent。
In addition, in 2004 “rehabilitation” and part of the commercial housing sector were not earmarked for the maintenance of dwellings; in 2004 or so, there were low prices for commercial and affordable housing, low base of contributions for specialized residential maintenance, low balances in some sub-districts and difficulties in financing。
Therefore, the establishment of a housing pension system is intended to fill the gaps in the above-mentioned issues and to provide an institutional basis for ensuring housing security。
The director of the china institute for housing and real estate of the zhejiang industrial university (zhejiang industrial university) said that, despite the establishment of a system whereby home buyers contribute 5-8 per cent of their construction costs to housing maintenance funds and play an important role in the upgrading of facilities, such as day-to-day maintenance and elevators, in the public sector of the sub-districts, it was difficult to meet the needs of urban housing security and the upgrading of old sub-districts owing to their limited number。
It's not the same. In recent years, local governments have been actively exploring the establishment of housing pensions, and urban governments have explored the creation of a stable pool of funds that can be used for security check-ups, security management, maintenance and renewal grants for stock houses, through a few local financial subsidies, some land concessions, one value-added allocation of the housing fund, and a number of channels。
The founder of the gradually consultative institute, the chief researcher of the gradually consultative institute, told the first financial story in the early morning of the morning that in recent years there had been numerous accidents caused by problems in the building itself. The number of existing houses in towns is now high, and a large stock of houses is faced with structural security and ageing facilities. The starting point of the housing pension system is the establishment of a long-lasting mechanism to address the ageing of housing, improve the quality and safety of housing。
Public accounts don't impose personal burdens

As noted earlier, the biggest problem with immediate housing maintenance and security management is “inadequate money”. From medical check-ups of old houses to maintenance following problems, the existing pool does not meet the growing need for security management and the residential maintenance fund system needs to be upgraded。
According to industry, there are “three pillars” for the financing of “older” housing in the future. “as the individual pension system consists of `three pillars', the individual and the public account, the housing pension system should also consist of several pillars.” according to lee yuja。
The first pillar, the special maintenance fund, is consolidated and co-owned by all owners at the time of purchase of the new house and enters the personal account. The second pillar is public accounts, such as a percentage of land concessions, fiscal awards, value-added gains from public maintenance funds, value-added gains from the provident fund, etc. The third pillar is a commercial housing pension, which includes comprehensive housing security insurance and a commercial housing pension supplement。
According to yoon fei, professor of the central university of finance and economics and dean of the faculty of law, the housing pension system established this time was based on the use of public funds and the establishment of a public account for housing pensions. Public accounts are financed from public funds, and local governments explore sources of funding in accordance with the principle of “no additional personal burden, no impairment of personal rights”. As a result, the establishment of a public account for housing pensions does not increase the burden on owners。
The housing pension, which is to be borne by individuals, i. E., the part of the personal account, is, in fact, the special maintenance funds available for housing。
The director and researcher of the shanghai city institute of real estate science have the honour to state that, according to the laws and regulations, “who owns and who uses it”, the owner is the first to be responsible for house safety. However, the safety of the house is external in nature, which may endanger the lives and property of the people, and it may be public places or facilities that cause danger or damage. Without appropriate institutional arrangements, such risks are difficult to eliminate in a timely manner。
“as public accounts address public security issues arising from the public sector, the source of financing is naturally the public sector, mainly from urban land concessions.” in addition, they can be financed from old and old district renovation funds and other financial resources. Therefore, the current study to establish public accounts does not require direct public funding。
In the early morning hours of tang, the first financial account indicated that the difference between public and individual accounts was mainly between the sources of funds and the extent of use. The public accounts are financed mainly from government consolidation, land concessions, old subdistrict renovation funds and other financial resources to support the maintenance and renovation of public offices and public facilities, which are integrated at the government level and are not targeted at specific subdistricts. The funds of the personal accounts, which are paid in proportion by the owners, are used for the maintenance and renovation of their homes and are used only for the maintenance of their own small areas。
This means that chen weng jing, director of market studies at the institute, has indicated that the establishment of a housing pension system will also provide important financial support for house examinations and housing insurance. In addition, the financing of public accounts is a focus of attention, with a percentage of project land concessions, value-added gains from maintenance funds, financial subsidies, the creation of supporting financial products, etc., or important exploration directions。
In addition to exploring the establishment of public accounts, individual accounts based on residential maintenance funds also need to operate more effectively. At the same time, municipalities have introduced reforms to the system for the purchase of elevator insurance for special residential maintenance funds, the creation of a consolidated account using the value added of maintenance funds, the improvement of the system of joint decision-making among owners, and the “publicized no-objection” purchase of elevator insurance under the supervision of local councils。




