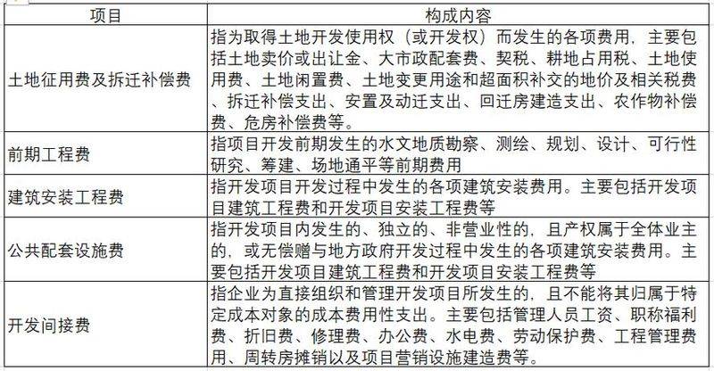
The costs of real estate enterprises consist mainly of three components: land, civil construction, equipment, ancillary and other charges, management costs and financing costs. These three costs are analysed below。
1. Land, land and equipment costs

This is the main component of the development cost of real estate, accounting for approximately 80 per cent of the total cost. The most important of these is land costs. The size of land costs is the most important economic indicator for evaluating the viability and expected profitability of a real estate development project. The land costs include, inter alia, land concessions, replacement costs, wholesale rents, moving costs, auction commissions, royalties, etc. Before deciding whether or not to develop a project, the landlord is required to assess the feasibility of the project by calculating the cost of land per square metre of commercial housing to be developed in the future through the conversion of land area and volume rates。
2. Supplementary and other charges

This refers mainly to water, electricity, gas, sub-district greening and road support costs, major cities and public utilities. Living services such as schools, hospitals and shops are also indispensable. While some of the other charges are of a deposit nature, such as file deposit, green deposit, etc., for a variety of reasons it is difficult for businesses to recover them all. Such fees are varied and varied, with many of them being executed by monopolistic operators or undertakings, arbitrary and generally high standards. Compensatory and fee-paying projects represent one of the most externally influenced costs of real estate development, generally accounting for 10-15 per cent of total project investments. Real estate developers use a variety of approaches to reduce these costs as an important means of achieving operational benefits by reducing development costs。
3. Administrative and financing costs

Real estate development is characterized by a long construction cycle, high investment volume and high investment risk compared to other industries in general. As a result, most development enterprises must meet their financial needs through bank loans, which generate larger interest expenditures. The way in which these costs are accounted for will be very important for rationally controlling development costs and demonstrating business results。




