The development overhead is disputed
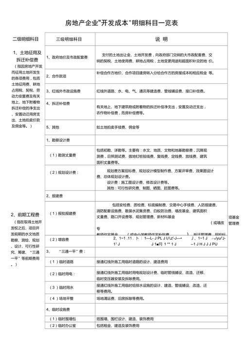
I. Cost of land acquisition
Land acquisition costs are those incurred to secure land development rights (or rights to development), including land purchase or concession, grand municipal support, deed tax, crop occupancy tax, land use tax, land idle charges, crop compensation, housing in danger, land prices and related taxes for land conversion and over-area supplementation, demolition compensation costs, installation and relocation costs, and costs of rehousing。
In practice, the administrative requirements can normally be further divided into government land prices and municipal support costs, co-operation funds, fees for off-line municipal facilities and demolition compensation。
1. Government land prices and municipal support costs: land concessions paid, land development fees paid, large municipal support payments paid to government authorities, tax dues paid, land use charges, cropland occupancy taxes, land conversions and excess land prices paid。
Co-operation: compensation of co-operative land prices, transfer of co-operative housing to co-operative housing costs and corresponding taxes。
3 infrared municipal facilities: construction costs for infrared roads, water, electricity, gas, communications, plumbing, interface reimbursement。
4. Compensation for demolition: net expenses for demolition of buildings or accessories on the ground, underground, installation and relocation, crop compensation, hazardous housing compensation, etc。
Ii. Prior period construction costs
Pre-engineering costs are government licence fees, bid agency fees, temporary facilities fees and hydrogeological surveys, mapping, planning, design, feasibility studies, consultancy validation fees, preparation, and pre-costs for site equity incurred during the pre-development period of the project. In practice, management requirements can normally be further divided into survey design fees, request for construction increments, “one-in-one” fees and temporary facilities。
1. Survey design fees
These include survey rates, planning and design costs, building and research accommodation costs, and others. Survey measurement fees: includes initial surveys, detailed surveys, etc. The main ones are: the cost of hydrographic, geological, cultural and ground-based surveys, the cost of deposition observation, the cost of solar-ray tests, the cost of pegging, the cost of rewiring, the cost of ordering, the cost of laying lines for construction, the cost of measuring the size of buildings, etc. Planning design fees: planning fees: programme solicitation fees, planning design modelling fees, programme evaluation fees, results chart design fees, master plan design fees. Design costs: design costs for the construction map, design costs for modifications, environmental landscape design, etc. Other: feasibility study, mapping, sun mapping, catch-up, sample production, etc. Construction research housing costs: including materials and construction costs。
2. Reporting and approval of the increase
The recommended increase includes the recommended increase, the project as a whole and the increase. Reported construction costs include security fees, quality inspection fees, base preparation fees, transaction centre charges, personal defence costs, fire-fighting support facilities, bulk cement collection fees, termite control charges, wall improvement funds, building space allowance, road opening fees, etc., planning management fees, new materials funds (or special fund for wall conversion), teachers ' housing funds (or subsidies for primary and secondary schoolteachers ' residences), demolition management fees, bid management fees, etc. The project as a whole reports the approval of the construction fee: the project is submitted at the required level of contribution to the relevant government departments. Compatibility: includes water, electricity and gas。
3. The “two-to-one” fee:

The cost of three flats includes, inter alia, temporary access to water, electricity, roads and ground levelling. Temporary roads: design, construction costs of temporary roads for off-red line construction. Temporary power: interim electrical planning design costs for off-red-line construction, temporary plumbing, retrofitting, relocation, temporary transformer installation and removal costs. Temporary water use: for off-red line construction, temporary provision for the design, construction, plumbing, alteration and relocation of drainage facilities. Site leveling: costs of ground leveling, clearing of sites, demolition of old houses, etc. Prior to basic excavation。
4. Temporary facilities
Temporary facilities include temporary walls, temporary offices, temporary space occupancy and temporary blockage. Temporary wall: includes wall, fence design, construction, decoration costs. Temporary office: rental, construction and decoration costs. Temporary space occupancy costs: inclusive of temporary road occupancy for construction and rental of vacant space on temporary loan. Temporary fence: includes design, construction, decoration costs。
Iv. Construction costs
Construction and installation works are those for the construction, installation and refurbishment of the main buildings that occurred during the development of the project。
Construction costs
Construction costs are those included in the construction budget in the main body incurred during the development of the project. These include, inter alia, basic, structural and coarse construction, door and window works, public renovations and interior improvements. (c) basic prices: including the costs of stone squares, pillars, protection walls (slops), basic handling costs, infrastructure advice and testing, precipitation. Structures and rough-up prices: these include, inter alia, the frame (which contains a shallow foundation such as a stand-alone pillar and a bar), the structure, flatting and dusting, waterproofing, vertical transport, scaffolding, ultra-subsidized, dispersive water, scrutinizing, sutures, stretching, gardening (the high-rise skirt has an empty layer, in principle the structure of the lair is included in the skirt, the structure of the transition layer is incorporated into the tower). (c) windows and doors works: these include, inter alia, unit doors, entrance doors, interior doors, external doors and windows, fire doors. (c) public improvements: these include, inter alia, the renovation of the lobby, elevator hall, stairwell, roof, outside and rain caps. In-house fit-out costs: mainly for kitchens, bathrooms, halls, balconyes and terraces。
2. Installation works
The cost of the installation works includes the cost of interior water heating plumbing equipment, the cost of interior equipment and its installation, and the cost of weak electrical systems. The main costs for interior water heating and electrical line equipment include: indoor drainage system charges (water supply, drainage, direct water, hot water); indoor heating system charges (floor heat, electro-thermal membrane, decentralized gas stoves, plumbing systems, heating tablets); indoor gas system charges; and interior electrical engineering costs, including building and unit distribution tanks, metering tanks, household distribution tanks, plumbing installations, lamps, switch plugs, pre-burials containing weak electrical engineering. Indoor equipment and its installation: cost of ventilation air-conditioning systems: including air-conditioning equipment and installation costs, air-conditioning pipelines, ventilation systems; elevators and their installation costs; generators and their installation costs: including generator supply, installation, room noise reduction; fire-fighting system costs: including water and firefighting, electric firefighting, gas fire suppression, smoke-proofing works; personal protection equipment and installation costs: including closed doors, gas filtering devices, etc. Weak electrical systems: costs of home-based security systems: including balcony and indoor infrared detection, burglary, door magnets, emergency twists, etc.; walk-in system costs: costs of visual and non-visual speaking systems; costs of three-table remote transmission systems: costs of water, electricity, gas remote copying systems; costs of cable television: costs of internal and external wires and terminal plug-ins for cable television, satellite television subjects; costs of telephone systems: costs of internal and external wires and terminals; broadband networks: costs of main internal and external wires and terminal plug-ins, etc。
Iv. Infrastructure costs
Infrastructure construction costs are those for the development of roads, water, electricity, gas supply, heating, sewage, flood drainage, fire protection, communications, lighting, cable television, broadband networks, community-based management networks, environmental sanitation, gardening, landscaping, etc. That occur in the development process。
These include, inter alia, outdoor drainage, outdoor heating, outdoor gas, outdoor electrical and high-pressure equipment, outdoor intelligent systems, garden environmental engineering and sanitation。
1. Outdoor drainage system charges

Outdoor water supply system costs: mainly for water pipelines, inspection of wells, water pump house equipment, and off-site fire suppression; and for rain sewage system。
2. Outdoor heating system fees: mainly for plumbing systems, heat exchange stations, boilers。
3. Outdoor gas system charges: mainly piping systems, pressure stations
4. Outdoor electrical and high pressure equipment
High-voltage distribution equipment and installation: cost of high-voltage lines, high-voltage cabinets, transformers, low-voltage cabinets and box-type transformer equipment, including red wires to distribution rooms; cost of outdoor strong power pipes and cable placements: part of the cost of outdoor powered general flatlines; installation of outdoor weak power lines, including pre-burials for television, telephones, broadband networks, smart wires, inspection wells, etc。
5. Outdoor smart system fees
Parking management system costs: includes the cost of an open garage management system, a basement or an open floor garage management system; the cost of a small area closed-circuit monitoring system, including the installation of cameras, monitors and electrical systems; the cost of a perimeter infrared system: infrared sweeps, etc.; the cost of a small area closed door system; the cost of an electronic patrol system; the cost of an electronic bulletin screen, etc。
6. Forest environmental engineering
The cost of the landscaping environment works is the value of the landscaping environment incurred by the project, which includes, inter alia, the costs of greening construction, construction minor items, roads, construction of squares, construction of walls, outdoor lighting, outdoor background music and sporadic outdoor facilities. Greening costs: including public greening, greening of group houses, private gardens on the first floor, greening expenses in the vicinity of small areas; building minor items: sculptures, waterscapes, galleries, false mountains, etc.; road and square construction costs: paving of road squares, opening of road gates and compensation; wall construction costs: including permanent walls, fences and gates; outdoor lighting: outdoor lighting electrical works, such as street lights, lawn lights; outdoor background music; outdoor sporadic facilities: children's playground facilities, signs, signs, garbage cans, chairs, parasols, etc。
Auxiliary facilities
Public support facilities are independent, not-for-profit, ownership rights incurred in development projects, or public support facilities provided free of charge to local governments, public utilities, etc. Fees for ancillary facilities refer to the development of housing, in which, according to the relevant legislation, ownership rights and rights to proceeds are not owned by the developers, who cannot transfer them for money or divert them from the public support of their fixed assets. The main categories include the following:
1. Expenditure on non-operational public facilities, including residential councils, police stations, kiosks, children's parks, bicycle sheds, etc., which do not generate operating income in the development zones
2. The income from the operation of public facilities which, according to the regulations or operating practices, are incurred in the development of small areas is attributable to the expenditure of public facilities, such as the construction of childcare, post offices, libraries, reading rooms, gymnasiums, swimming pools, stadiums, etc., by the operator or the commission
3. Costs incurred without a source of investment in the development of large-scale infrastructure projects provided for in urban planning in sub-regions that cannot be transferred on a reimbursable basis and have acquired the right to operating income

For facilities such as property rights, more complex basements, parking spaces, etc., the attribution of income, etc., should be determined on the basis of local government regulations, the developer's sales commitments, etc. If the developer obtains approval from the government department for the ownership of the facility through measures such as repayment of the land price or personal protection costs, it shall be self-accounting as an operational project。
Under this cost line, the following items are accounted for: swimming pools: construction, equipment, facilities; owner's premises: design, fit-out, acquisition of assets, structure of individual societies; kindergartens: cost of construction and acquisition of supporting assets; schools: construction costs and acquisition of supporting assets; stadiums; equipment: construction and renovation of electrical units, water pumps and buildings; station construction costs: construction, equipment, facilities。
Vi. Indirect development costs
Development overheads are those incurred by an enterprise for the direct organization and management of a development project and cannot be attributed directly to the cost-accounting subject, such as the supervision of the project, the price clearance fee, the settlement clearance fee, the engineering insurance premium, etc. Public maintenance funds, which are withheld from owners, etc., cannot be included in the cost of the product。
In practice, management requirements can usually be further divided into construction management fees, project marketing facility construction fees and property management improvements。
1. Engineering management costs
These include, inter alia, engineering supervision fees, pre-liquidation review fees, administrative costs, construction bonus payments, project quality monitoring fees, safety supervision fees and engineering insurance premiums. (c) project supervision: costs paid to the project or engineering supervisor unit engaged in the project; pre-liquidation review costs: preparation, audit costs paid to the consulting firm for pre-financing; administrative costs: salaries, bonuses, subsidies, etc. For personnel in the departments directly involved in project development, and administrative costs in the departments directly involved in project development; incentive payments outside construction contracts: catch-up awards, progress awards; project quality supervision fees: quality monitoring of construction authorities; security supervision costs: installation of construction authorities; engineering insurance premiums。
2. Construction costs for marketing facilities
Advertising facilities and publishing costs, sales environmental improvements, renovation of the premises, decorations, other expenses. Advertising facilities and publication costs: station advertisements, sign advertisements; sale of environmental improvements: on-site design, construction, decorations, etc., during sales areas around the premises, the launch of the sale of the building (including demonstration units); design, engineering, decoration, etc., of temporary sales corridors; renovations, decorations, design, engineering, decorations, etc. Of the premises; sample rooms: including model room design, renovation, furniture, accessories and cleaning, security, maintenance. The outside template also includes construction costs; design, fit-out, furniture, personal expenses, etc., recovered after sale in the main template, are recorded separately or separately in the main operating income and deducted from the total cost when evaluated; and other。
3. Property management improvements
This includes property management funds, public maintenance funds or other special funds that are required to be borne by developers and are hosted by property management companies; and property management costs for pre-residential inputs in the subdistricts。
Vii. Borrowing costs
Borrowing costs are those that qualify for capitalization. Capitalized borrowing costs include interest expenditure, discount or premium amortization and ancillary costs directly spent on borrowed funds for project development, as well as exchange differences arising from foreign currency borrowing. Support costs incurred as a result of borrowing include fees, etc。




