I. What is the preservation of property
The preservation of property is the application by the people's court of protective measures restricting the disposition of the property of the party or the subject matter of the dispute, before the case is heard or in the course of proceedings, in order to guarantee the enforcement of the judgement or to avoid damage to the property。
Which cases apply to the preservation of property
In cases involving payment of property, the property may be preserved. In the case of divorce disputes over property, loan disputes, contracts of sale, etc。
At what stage can the preservation of property be raised
Pre-suit protection: an interested person who, because of the urgency of the situation, fails to apply for immediate protection would cause irreparable harm to his or her legitimate interests may apply to the court of the place where the protected property is located, the court of the place of residence of the respondent or the court having jurisdiction over the case before filing an action or applying for arbitration。
Protection in a suit: the people's court may take measures of protection of property upon application of the party or ex officio by the court, after the case has been heard, before the judgement has entered into force, in cases where the enforcement of the judgement or other loss is rendered difficult by the conduct of a party or for other reasons。
Pre-enforcement property preservation: after the entry into force of the legal instrument and before entering into enforcement proceedings, the creditor may apply to the enforcement court for protective measures in urgent circumstances, such as the transfer of property by the other party。
Iv. What materials are available for applications for property preservation
1. Application for the preservation of property
The application shall state the following:
(a) the identity, address of service and contact information of the applicant for preservation and the protected person。
(ii) the request and the facts and reasons on which it is based。
(iii) the amount sought for preservation or the subject matter of the dispute。
2. Clear information on or specific clues to the protected property
If, for objective reasons, it is not possible to provide clear information about the preservation of the property, but a specific asset trail is provided, the applicant may make a written request to the enforcement court that has established a network to implement the inspection and control system through which the property of the protected person can be consulted。
3. Property information or certificates of credit securing the preservation of property
These include, inter alia, cash guarantees, preservation insurance, financial institution insurance letters, etc。
What are the objects of the preservation of the property
1. Property, land tenure, etc., in the name of the respondent
2. Vehicles, ships, etc. In the name of the respondent
3. The respondent's bank account (including accounts such as micro-credit, payment treasure, etc.)
4. The respondent's stock accounts, equity investments, specific financial assets, etc.
The respondent's claim to another person as it matures
6. The respondent's plant, machinery, etc.
7. Intellectual property rights such as patents, trademarks, etc. For which the respondent has exclusive rights
Other categories of respondent have property of monetary value and rights。
Vi. Measures and duration of the preservation of property
The measures of constraint that may be taken to preserve property are, inter alia, attachment, seizure, freezing or other methods provided for by law。
The duration of seizure, seizure and freezing of different property varies. The period for freezing the bank deposits of the executed person may not exceed one year, the period for seizing and seizing movable property may not exceed two years, and the period for seizing immovable property and freezing other property rights may not exceed three years。
Who will bear the cost of preserving the property
The claim for the preservation of property is one of the costs of litigation, paid in advance by the applicant and ultimately by the losing party, unless the winning party voluntarily pays。
If the application for a measure of protection is made, the amount of the property actually preserved shall be paid in accordance with the following criteria:
(a) 30 yuan each, if the amount of the property does not exceed 1,000 yuan or does not involve the amount of the property
(a) the portion exceeding $1,000 to $100,000 is paid at 1 per cent
More than $100,000 is paid at 0. 5 per cent。
However, the parties apply for a measure of protection at a maximum cost of $5,000。
In which cases does an application for preservation of property not require security
Pre-suit preservation of property must be secured。
The people's court may not require security if the parties apply for the preservation of property in the proceedings:
(i) recovery of maintenance, maintenance, maintenance, pension, medical expenses, compensation for work, compensation for injury at work, personal damage in traffic accidents
(ii) domestic violence and economic hardship in cases of marital and family disputes
(iii) public interest proceedings initiated by the people's procuratorate involving damages
(iv) if he claims damages for the injury suffered in good faith
(v) the facts of the case are clear, the relationship of rights and obligations is clear and the risk of an error of protection is low
(vi) the applicant for preservation is a financial institution with an independent solvency and its branches established by the commercial bank, insurance company, and approved by the financial regulatory authority。
When the legal instrument enters into force and before the enforcement proceedings, the people's court may not require security if the creditor applies for preservation of the property。
Ix. Under what circumstances can the preservation of property be changed
After the court has taken protective measures, the protected person may face the seizure and freezing of property, thereby affecting financial flows and business cooperation. In such a case, the protected person may provide the court with other security property of the equivalent value in favour of enforcement and the court may decide to vary the subject matter of the preservation to the secured property of the protected person, thereby reducing the adverse impact on the production and operation of the business。
Under what circumstances would security be released
(a) an error of security
2. If the applicant withdraws the application for preservation
(c) if the applicant's prosecution or claim has been rejected by an effective decision
4. If the court decides to grant pre-suit preservation of the property, the applicant has not initiated proceedings within thirty days
If the respondent provides sufficient and effective security
6. The applicant did not apply for a renewal of the security after the expiry of the protective measure
When the legal instrument enters into force and the property is preserved before it enters into enforcement proceedings, the creditor does not apply for enforcement within five days of the expiration of the period of performance specified in the legal instrument。
Xi. What are the consequences of property preservation errors
The wrongful application for preservation, resulting in the loss of the respondent's property, is a general tort of the principle of attribution of fault. In the event of wilful or gross negligence, the claimant shall be compensated for the loss suffered by the respondent as a result of preservation. In addition, the respondent may apply for reconsideration once if he considers that the property is being preserved in error。
Next
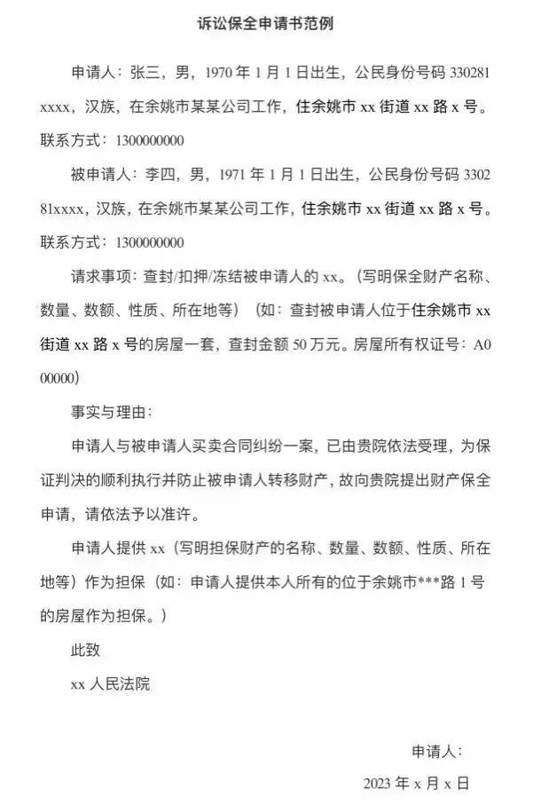
Annex: template for applications for the preservation of property


# guangxi high court




