This is a summary of basic knowledge points for the review of chemical examinations in the ninth grade of 26th year. The system is a central knowledge point for the examination of chemical tests for intermediate examinations. It helps candidates in the examination of high-frequency tests for chemical equations, material base, laboratory operations, etc., to build a complete knowledge system, while acquiring skills in error-prone problem resolution techniques and enhancing their ability to test。

Below is a partial screenshot of the complete PDF file







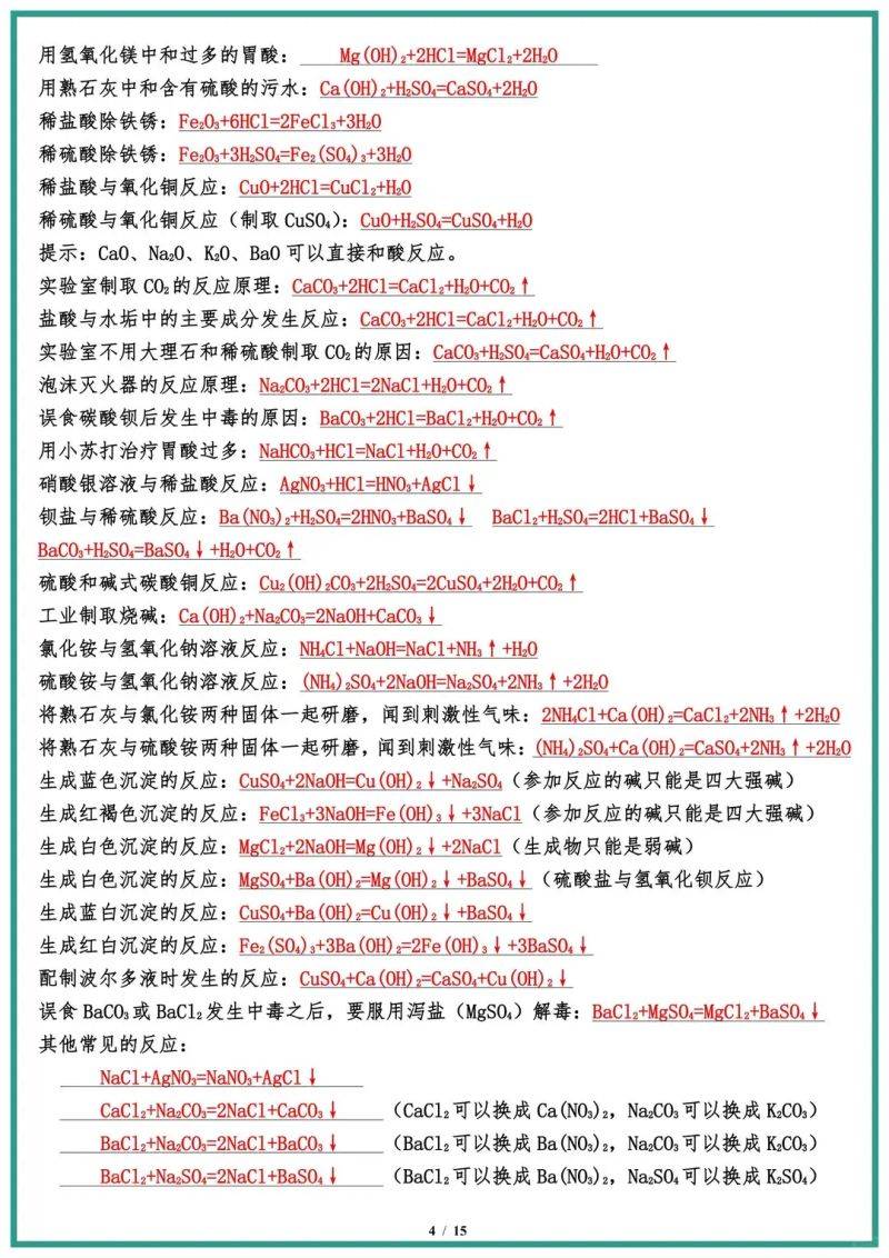
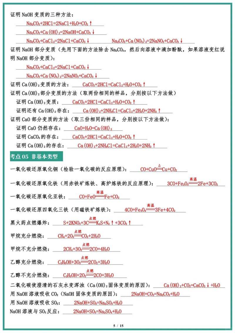
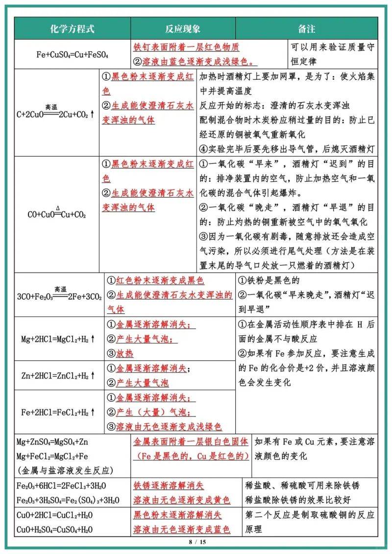
System combo chemical equations. Points
The chemical equation, which is the core point of the medium chemical test, is organized according to the type of reaction, with a description of the condition of reaction and the signs of error, supplemented by reactions and experimental attention, to help candidates understand the memory equation, reduce clerical errors, and understand the principles and phenomena of the equation and lay the basis for extrapolation and experiments。
Strengthening the physical basic knowledge points and building knowledge systems
The common name of the substance, its chemical form and its colour odour are the basic points of reference for the chemical examination of the medium, and the relevant points of knowledge of the common substance are systematically organized to enable candidates to quickly identify the physical characteristics, master the nature and use of the substance, construct a clear physical knowledge system and improve the solvency of extrapolations。
It's hard to get past the problem. Points
The addition and validation is a high frequency test point for the chemical subjects of the mid-level examination, which consolidates the principles, methods and identification procedures of common substances, helps candidates to develop the thinking and techniques of solving the subjects of the experiment and avoids loss of points due to inappropriate methods of demurrage and errors in the identification process。
Understand the use of multi-purpose bottles and increase the score on the subject
Multi-purpose bottles are a regular test device for the chemical subjects of the medium examination. They provide a detailed description of the common uses and operational points of the multi-purpose bottles, help the candidates to master experimental operations such as gas washing, gas collection, etc., understand the principles of the devices and increase the score rate for the subjects。




