In accordance with the labour law of the people's republic of china, each party enters into this contract on a voluntary basis, after equal consultation, and jointly abides by the terms of this contract。
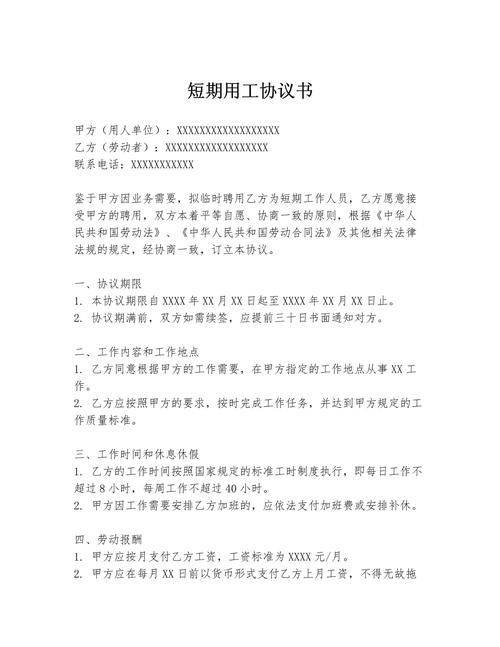
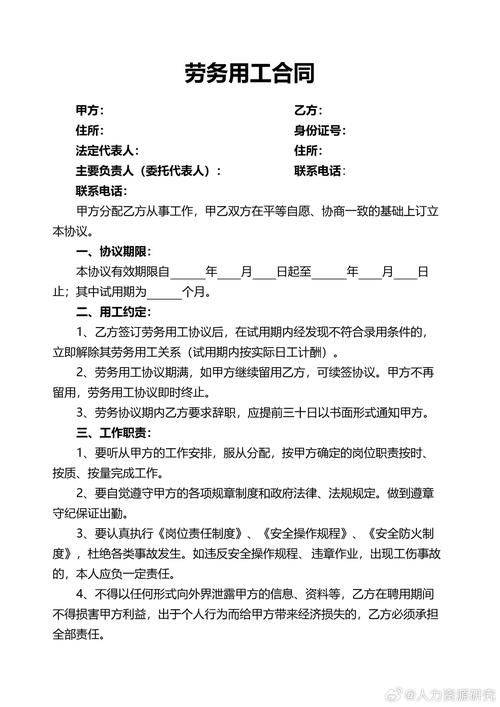
Working contracts
The company (hereinafter " party a " ) is employed as an employee of our company in accordance with the relevant labour laws and regulations of the state and beijing city (hereinafter " party b " ) for work needs. The parties conclude this contract, in accordance with the principle of “equal voluntariness and consensus”, establish labour relations, clarify the rights and obligations of the parties and jointly comply with them。
Duration of contracts
This contract shall enter into force on . This contract shall be effective as agreed between the parties in the following form。
1. The term of validity of the contract shall expire on 。

2. No fixed duration. This contract is subject to termination by law, except in cases where a change in the production operations of party a or a periodic examination reveals that party b has failed conscientiously to perform its labour obligations under this contract。
3. The duration of the contract shall expire upon completion of work (mission). Its completion is marked by the event。
The employment contract for new recruits, transfers and uniform assignments shall be for a probationary period of one month from the effective date。
This contract shall be divided between the parties. A copy of the certificate is also required from the forensic agency. They all have the same effect。
Ii. Mandate of work
(i) the position of b is reported to 。
(ii) during the term of the contract, it will be possible for a to assign b to other positions。
Iii. Working hours

(i) the a side has a system of work not exceeding eight hours per day and not exceeding, on average, forty hours per week. It also guarantees an uninterrupted weekly rest of at least 24 hours。
(ii) a party may report, with the approval of the labour administration, the introduction of a system of irregular work or a comprehensive calculation of working hours。
(iii) with the consent of the trade union or b, additional overtime may be arranged for a for production and work needs. However, the extension of working hours may not exceed three hours per working day or, cumulatively, thirty-six hours per month。
(d) the extension of working hours by a shall not be subject to the provisions of subparagraph 3 of this article if:
1. The occurrence of natural disasters, accidents or other causes that threaten the lives and property of workers and require urgent treatment
2. Production equipment, transport routes, public utilities, which affect production or the public interest, must be repaired in a timely manner

Work cannot be interrupted during statutory holidays and public holidays and must be continuously produced, transported or operated
4. Equipment repairs and maintenance must be carried out during the suspension of work on statutory holidays or public holidays
To complete the urgent defence tasks
Other emergency production tasks assigned by the state。
Leave
During the period of the contract, party b is entitled to state-mandated holidays, public holidays and annual holidays, family visits, weddings, family planning and labour protection for women workers。




