1. Programme of activities for the book and knowledge contest
Purpose of the competition
In preparation for the xx school reading festival and the “students in school” event, which showcased the youthful style of young teachers, promoted the training of charisma teachers, enriched cultural life in schools, promoted culture in schools, and a strong learning culture, this event was dedicated to “young teachers”。
Time for activities:
Expired from 6 april
Iii. Target audience:
Tutorial classes (various subjects) and young teachers under 35 years of age
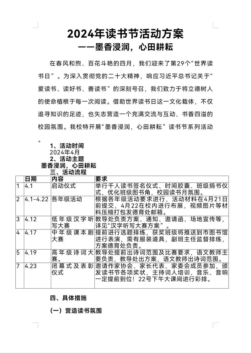
Programme of activities:
The first stage of the competition: " to the young teacher " will be presented to the head of each class by 26 march, in hard copy and hard copy, which will be collected against the list and sent to the faculty for appropriate preservation. By 31 march, the school will conduct an initial evaluation based on the papers submitted and select the best works。
2. Final stage: based on the results of the initial evaluation, the school will organize a speech competition for contestants who have won excellent work on 6 april. The competition will present first, second and third prizes, certificates and certificates。
V. Rating criteria for essays and speaking competitions:
1. Written requirements:
This book, " to the young teachers " , talks about learning gains, or about learning well in the context of their own teaching. It can also be written in the light of the good teachers ' experience. Print format: title: 2nd plus rough, text: 4th, line distance of 22 lbs, page margin of 2 cm, name date later, a4 paper printed。
2. Speech rating criteria:
A 10-point rating is used to calculate the score by removing a high score and a low score, followed by an average score for the player。
Ideas: 3. 0 points. The content of the statement is subject-oriented, positive and factual。
Language expression: 3. 0 minutes. Requests for descriptive speeches, language norms, clarity of mouth, lingua franca standard。
Logic impression: 2. 0 points. It requires a proper dress, a good sign, a natural act and a strong spirit。
Combined impression: 2. 0 points. A comprehensive quality evaluation was conducted by the jury on the basis of the performance of the presenter。
2. Programme of activities of the book and knowledge competition
Purpose of the activity
1. Through this event, students are encouraged to study and develop their habits of good reading。
2. Provide opportunities for students to learn and exchange and promote their unique awareness of learning。
3. To develop the ability of students to express themselves orally and to display their style。
Ii. Theme of activities
“i read, i am happy”, focusing on the theme “the chinese dream, my dream”, and highlighting the theme of the main melody, “flaming my dream, shaping the china dream”, the title of which was drawn up. The text of the statement is called for `healthy thinking, perceptiveness, novelty and topicality, demonstrating the spirituality and idealism of contemporary primary school students. (reference title: "reading! It's good!" "the taste of reading," "happy because of you." "the children who read are more successful." "me and the book, "a book i love, "x-reading after"..
Iii. Activities requests
Target audience: students in grades 3-6
2. Participation requirements:

(1) the competition takes place in two rounds: each class conducts its first competition, requiring each person to write his or her speech and everyone to speak; each class selects three contestants for the school competition。
(ii) reading activities, reading experience and writing of speeches by the reader. It can be a book review, a post-reading sense, a small story that happens in the course of reading, etc。
(3) speeches must be given in mandarin, with clear mouths, fluent language, high signage, proper conduct and unwritten speeches。
Iv. Scoring criteria
The competition is rated on a 10-point basis, with specific criteria:
1. Content of the speech (4 points): demands focus on the subject, a clear perspective, a lively, positive tone and a real sense of truth。
Language expression (3 points): requests to speak out, language norms, clarity of mouth, standards of mandarin, fluent expression, and emotional。
3. Image quality (two points): requires a clean, well-dressed, well-dressed, well-meaning, mentally full, flexible speech skills such as speed, tone, gesture, etc。
4. Integrated nutrition (1 minute): time control is appropriate, structure is tight, fratricidal and performance is stimulating audience resonance. A comprehensive speech quality evaluation was conducted by the jury based on the player's appearance performance。
3. Programme of activities of the book and knowledge competition
I. Guidelines
To develop good reading habits and expressions for students; to further stimulate the interest of students in reading and learning, to build schools of books and art, to make every student want to read, to read, to learn, to grow from an early age, to love books, to share the good habits of books, and to pedagogy, to acquire knowledge and to build ideals in the practical activities of reading。
Purpose of the activity
1. Create an atmosphere of learning through activities that are "love to read, to read and to read". To stimulate the interest of students in reading and to develop a good habit of reading books。
2. Activities to broaden students ' horizons, increase their knowledge, develop their intelligence, pharmacology and improve their overall quality。
Iii. Theme of the camera
It's on the theme "live, read, read." the content of the speech is healthy, well-sighted, innovative and topical, showing the spirituality and idealism of the contemporary primary school students who love their homeland, strive for strength and work hard to read. "reference: reading is good! I love reading my book stories because i am happy with you and i am happy." let's read together! Wait
Iv. Activities requests
Target audience: students in grades 1-6
Time requirements: 2-3 minutes
3. Content requirements: sensible, small entry points and practical linkages. It can be a book review, it can be a post-reading sense, it can also describe small stories that happen during reading, etc。
4. Participation requirements: mandarin standards, clarity of mouth, fluent language. () signs are generous and decent. Script speech。
Implementation plan for activities
The programme of activities of the class development exercise will be documented, from 1 p. M. To 2 december, with each class preparing for a speech competition, and a school-wide speech contest on 3 december in the first and second semesters。
4. Programme of activities for the book and knowledge contest
Purpose of the activity

In order to fully motivate teachers to work, to effectively increase their enthusiasm for learning, to strengthen teachers ' motivation for self-development, to eliminate teacher fatigue, to further promote a sense of responsibility and commitment among teachers, to create a climate of care for teachers, to further enrich the school culture, to enhance teacher speech and teacher skills, the presentation competition was held。
Ii. Theme of the statement
Presentations at the event. The theme was "being a happy reader" , giving a real sense of the truth。
Iii. Target audience
All teachers。
Iv. Place and time
Location: kindergarten room
Time: 11 december 20xx (19:30 p. M. On thursday)
V. The way of the game
Teachers who participate in the competition draw lots to determine the order of their speeches。
Vi. Division of activities
Organization of activities: scientific group
Photo: xx
News coverage: xx
Review panel
Team leader: xx
Judicial: xx
Chair: xx
Score:
Viii. Awards
First, second and third prizes。
5. Programme of activities for the book and knowledge contest
Background of activities
There is a golden house in the book, and there is a golden house in the book. Books are always with us, before, now and in the future. Reading enhances both extra-curricular knowledge and the development of a noble spirit。
Purpose of the activity

In order to further promote learning and learning, to help university students develop their visions, to guide university students to become human beings, to learn, to learn, to develop, to promote innovation and entrepreneurship among university students, to strengthen the culture of learning, to create a strong school culture and to build a harmonious civil school。
Iii. Theme of activities
He's a student
Iv. Target audience
All students in the faculty of mechanical engineering
Time for activities
Original: 16 may 20xx
Final: 23 may 20xx
Vi. Activities
Classes are registered, with no fewer than two classmates per class participating in the initial competition. The presentation focused on the theme of “removement of academic excellence” and was interesting and practical. It can be a book review, a post-reading sense, or a description of what happens in reading. Small stories and so on, the subject of the presentation was drawn up。
Vii. Location of activities:
School buildings x 5 multimedia classrooms
Activity flow
(1) the moderator will be present and will announce the beginning of the competition, read out the requirements for the competition and the rules for the rating。
(2) at the beginning of the competition, the moderator invited the speaker to speak on number one, followed by the speaker on number two, by analogy。
(3) declare scores。
(4) the teachers are responsible for making the respective evaluations and summaries。
(5) awards。
(6) upon completion of the competition, the team members concerned are left behind to clean up the venue。
Ix. Programme of activities
Department of public information: arrival at the venue of the competition one hour earlier, setting up the venue and organizing the drawing of lots by the contestants。
Department of organization: production of ppt, coordination of field players, facilitators and certification of honour。
Ministry of arts and arts: preparation of score sheets and documentation required at the site of the event, statistical scores。
Awards
First prize, second prize, third prize, and several outstanding awards




