Ii. Quality assessment theory for modern talent
Only party leaders are entrusted with the responsibility of governing the country, and their quality is at stake. The nature, content, type, level of qualification assessment of leaders is more specific than the theory and methodology of general talent assessment. On the one hand, leaders come from the general population and are essentially the same as ordinary people, especially when they are fully equal in personality, which is the “symmetry” between the quality of leadership and that of general talent. On the other hand, leaders have specialized qualities that are distinct from other talent, such as high responsibility and high standards, comprehensiveness and completeness, pioneering and creativeness, excellence and representation. These characteristics are determined by the nature of leadership and are the “differentiation” in the quality of leadership. At this stage, in china, the need to reconcile the quality of leadership skills and political qualities determines the theoretical basis for the assessment of leadership competencies, the construction of a system of indicators, methods and techniques for their application。
(i) qualification theory
Qualifications, known as competency characteristics or competencies, were first proposed by david c. Mcllelland, professor at harvard university in 1973. Quality refers to personal qualities and behavioural characteristics that can influence individual performance, thus affecting organizational efficiency and career development. It consists of: (1) knowledge — the expertise and information that a person needs in a particular field; (2) skills — the ability to master and apply the know-how that works in a particular field; (3) social actors — the individual's perception and understanding of social norms; (4) self-image — the recognition and evaluation of one's identity; (5) characteristics — the characteristics of one's personality, the ability to deal with matters and the way in which one's behaviour is conducted; and (6) motivation — stable ideas or objectives inherent in a given field or position, which determine the individual's appearance。
Under the competency-quality theory, there are also iceberg theory models and onion theory models on personal qualities, which explain the structure of competence from different angles。
Thetheoretical model of the iceberg was developed by the american scholar mclelan in 1973, in which competency was divided into two parts, namely, explicit features above and hidden features below the surface. The above-surface component, which includes knowledge, experience, professional skills, external performance, easy to distinguish and measure, and easy to promote change and development through training and education, is one of the key factors determining the long-term performance and career development of staff. Theoretical models of icebergs are shown in figure 1-1。

Figure 1-1
The onion theory model was developed in 1982 by an american scholar, richard boyattis, following the evolution of the iceberg model. The onion model attributes competency performance to the structure of the inner outer layer, which is at the centre of the interior, with motivations/gents, followed by self-image, social roles, knowledge, skills. The core elements of competency characteristics are motivations/temporals, self-images and social roles that are difficult to evaluate and learn from, the surface elements are knowledge, skills, ease of evaluation and learning, and the challenges of development and evaluation are gradually reduced from inward to outward. The theoretical models of onions are shown in figures 1-2。

Figure 1-2 onion theory model
The theory of icebergs and onions describes the interrelationships and status characteristics of the six main elements of competence. In human resources management, using a competency-quality model, the quality assessment of staff can be broadly divided into an explicit basic competency assessment to examine the workforce capacity inventory and an invisible quality assessment to examine staff learning patterns and the hidden nature of thinking styles. There are also differences in the focus of evaluation at different job levels: for junior employees, the evaluation focuses on professional skills, requiring staff to perform tasks such as using tools and manipulating equipment of high quality; for middle managers, the evaluation focuses on social roles, self-images and features, including interpersonal skills, communication and cooperative abilities; and for senior managers, the evaluation focuses on motivations and characteristics, with high requirements for conceptual skills, analysis and creativity。
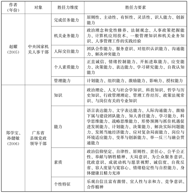
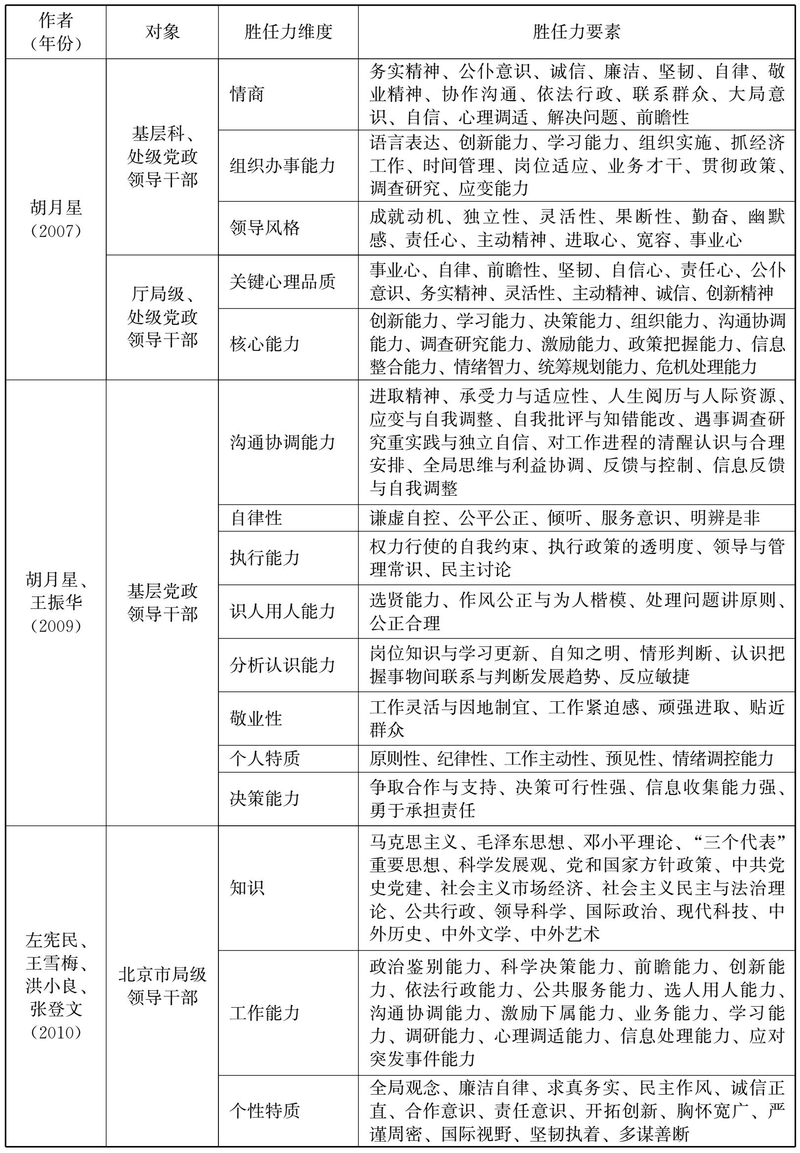
(ii) qualification study for party and political leaders
On the basis of the special nature of the socialist system and the differences in the criteria for the evaluation of party leaders and employees in enterprises, the criteria applicable to the examination of profit-making organizations in western countries cannot be directly applied and must be revised in the light of china's national situation and the management situation of party bodies. In introducing the theory of competency-based models, chinese scholars have taken into account the six main characteristics of competence. They have carried out a number of studies on the qualifications of party leaders, which are shown in tables 1-2
Table 1-2 main representational results of the development of the competency model for party leaders


Author (year)





