High, lower planting costs, thus increasing economic efficiency。
The technical appraisal indicators for the four projects are based on a demonstration of earthless production techniques for the sexual reproduction of acres, improvement based on traditional cultivation techniques, and production of around kg per square metre。
The cost of planting a square metre of cymbal necculus species, of which approximately a centimetres in diameter and approximately a centimetre in diameter is approximately a kilo in wood rods and a fine branch in diameter, can also be replaced by sandy sand in clean, small river sand cubic metres. If planted outside the house, the cost can be set aside, labour and other costs may be around a sum of approximately a dollar。
A square metre of cyja is a kilo。
Based on the purchase price of a minimum average price of $0. 00 in fresh mit。
The current minimum market price for dry gestations, if made into dry products, would be up to us$。
Less cost dollars, the net income for square metres is above that dollar。
Acre cultivation, with the exception of drainage ditches and footwalks, would result in a net gain of more than $10. 000 in real area。
The year-to-month schedule for preparation of land for the implementation of circulatory and fungi-free cultivation, from year-to-month preparation of the year-to-month project, from year-to-month preparation of land for the implementation of circulatory and fungi-based production, from year-to-month, from year-to-month, from year-to-month, from the year-to-month, from the year-to-month, from the year-to-month, from the year-to-month, from the year-to-month, from the year-to-month, from the year-to-month, from the year-year-to-month, from the year-year-to-month preparations for the preparation of the preparation of the land for the implementation of the circulatory and fungible production of laboratory and laboratory fuel power costs, from the year to month-to-month, from the year-year-to-month, from the year to the month-to-month preparations for the preparation of the project, from the month-month, from the month-to-month preparations for the preparation of the preparation of the project。
The dry tubers, also known as tiny man, are commonly used and more expensive chinese medicine and are used in clinical treatments for headaches and numbing limbs, eclampsia and tetanus。
In the past, tianma had been directly dependent on wild resources, and after the success of wild family species in the century, the home was the main source of commodities。
The value of charisma is currently rising and of high economic value, and the market price for chartis is now around a kilo of dollars。
In line with the demands of today's market, the project has been able to overcome both land conservation and production shortfalls in traditional planting techniques by means of scientific techniques for the continuous exploration of experiments and research and the development of demonstration and research in the field of soilless production。
The soilless culture model of cynicism, which saves both the land and the four-season growth of cynic seeds, soilless techniques of cynicism, and the shift from traditional outdoor soil cultivation to indoor or built-in patterns of soilless reproduction with low labour intensity, small area of land, simple management methods, wood conservation, high yield and cost-effective characteristics, are both suitable for thousands of households to produce in-house anti-aircraft cave basements in the glare plains. Multi-storey stereoculture is possible, for example, in cellars, or outdoor sheds or factory culture。

Cultivation is done through indoor or outdoor greenhouses。
It is important to adopt the model of corporate farmers through the sexual reproduction of landless farming techniques, thereby enabling the surrounding farmers to develop and grow the genres, boosting the incomes of farmers and lifting them out of poverty。
The current state of research and development trends, both domestic and foreign, is currently growing more widely in the country, as well as increasing cultivation techniques, with high medicinal and developmental value。
At this stage, the country's natural resources are mainly located in the provinces of jilin, sichuan yunnan guizhou。
Foreign korea, japan and some countries in south-east asia have small resources。
Countries such as western europe and the americas do not have natural resources。
So tianma is called a treasure, a rare treasure。
As a result of the historically high purchase price of zimima, which is now very difficult to see in the pharmaceutical market, farmers in the production areas are engaged in uncontrolled and indiscriminate exploitation, resulting in resource depletion。
The national directorate of medicine has announced that approximately 10,000 kilograms are produced annually and that there is a large gap。
At present, as people's standard of living improves, tianma has not only been used to treat the disease, but has also entered countries such as europe and the americas as health supplies, without the resources。
So tianma is called a treasure, a rare treasure。
As a result of the historically high purchase price of zimima, which is now very difficult to see in the pharmaceutical market, farmers in the production areas are engaged in uncontrolled and indiscriminate exploitation, resulting in resource depletion。
The national directorate of medicine has announced that approximately 10,000 kilograms are produced annually and that there is a large gap。
At present, as people's standard of living improves, tianima has not only been used to treat the disease, but has also entered people's lives as a health commodity。
In recent years, emerging space medicine has used tima as a brainwork for high-altitude flight personnel。

The domestic production of a series of products, such as tea and ricin, is best sold both within and outside the sea。
In japan, the use of cynics to combat gerontological dementia has attracted widespread attention。
As a result, in the context of the current growing demand for cynics, which do not meet the demands of the market, a major effort is needed to develop artificially to compensate for the deficiencies in demand, which will have considerable economic benefits。
Moreover, thanks to the advances in science and technology in the developed countries, the study of the application of tianma has become more advanced and, following our accession to wto, foreign imports have become more convenient as tariff and non-tariff barriers have disappeared。
This has brought considerable benefits to the demand for tianima。
The three projects implemented the main components of the target target project for the implementation of the key content technology critical and innovation point project to implement acreculture free of soil cultivation, and the maturity of the technology-critical planting season and planting method was the planting period and month。
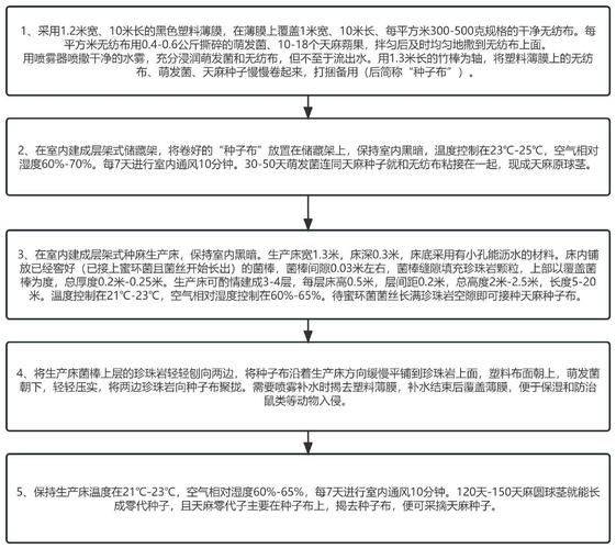
In the case of indoor cultivation, for example, the interior is cleaned, the floor and the walls are sprayed with multibacterium and, in the case of cemented floors, poorly drained, a cm thick pebble is laid。
It's sex-creatured。
Among them, the honey circulus is mostly found in the circulus, known as the bacterium and the foliage。
The specification of the den is a long, wide and deep centimetre。
Cultivated in a clean basin, with scissors, leaves are cut to the size of a fingernail cover, fertilized with hands, dusted with powdered seeds in the fruit, smoothed as much as possible, and the seed and leaf are kept even。
The foliage mixed with seeds is divided into two equals, and the honey circulus branch is dumped into another clean basin。
Cultivation is carried out on wall lines, first by mixing wood cm of sand on the ground floor, then by laying cm thickly immersed leaves on the sand, and then by spreading the same elements of seed-broken fungi equally on the leaves。
Parallelly, the circulus swirl, with two heads on each side, should be placed as close as possible to the cut。
The other half of the fungus will be spread over the wood gap, and the sand will fill the void with sand, which will then be filled into the wood micronode, and the second layer will be broadcast in the same way。

When it is soaked, a centimetre of sand will be covered and, finally, a centimetre of straw, etc。
The same method is followed by the planting of a second den, which can be spaced by centimetres and filled with sand。
The lumber temperature that is appropriate for the management of the temperature of the sembling seed following the second planting is that, if the temperature is low at the beginning of the seeding, plastic film or straw are added to the temperature。
When the temperature is high in the month, it is to be built into a pub or sprayed around。
The sand that is used to control the humidity is often kept wet, and water is distributed in a timely manner, so that it is not drenched and dry。
In short, sexual reproduction takes place over a long period of one and a half years, i. E., the year in which it is grown and collected at the end of the second year, with the finished product being sold directly and the remaining generation being able to reproduce sexually。
Innovative soil-free cultivation has resulted mainly in the use of box-breathing techniques, from traditional outdoor soil cultivation to indoor soil-free cultivation, characterized by low labour intensity, small area of land, simple management methods, wood conservation, high yield and significant economic efficiency, which are suitable for thousands of households to produce cassava in the dark interior of the hill plains. Multilayered stereoculture is possible in places such as cellars, as well as plant culture。
The target is expected to grow acres free of soil, with an economic value of more than multimillion yuan。
After the preparation and construction of the four existing job bases, which have been followed by a large amount of prizes, they are now of an initial size, with a given size of acre-growing thinja bases, inoculation rooms and incubators, with a mature technology for the cultivation of thinoma, and with the existing equipment fully equipped, such as ozone-sterilator vaccination equipment。
Conditions are currently being met by rice growers in tianmaq dry mills, including the general manager and the administrator of agromistry, the financier purchaser of equipment, who has the advantage of technology and management techniques that have matured in tianmaq mills over many years。
The master of the project for the organization of the programme for the implementation of the project, which is to be carried out in three steps, is to prepare the land for the implementation of the circulatory and fungi-free cultivation, such as the preparation of the circulatory and ferocococcult culture, and to organize the production and management of the plant, the training of educational technicians and the training of lymber growers。
The six-step schedule and other sources of funding, ranging from year to month for the preparation of land for the implementation of the circulatory and fungi production, from year to month of the annual plan, from year to month of the preparation for the preparation of the land for the implementation of the circulatory and fungi, from year to month of the symphony selection for the production of soilless seedlings, from year to month of the commissioning and commissioning of the installation of equipment for the acquisition and installation of fertilization equipment for soilless cultivation, from year to month of the harvest year to month of the month of the semperate processing until the end of the month of the month of the year, the seven-month budget utilization plan for the eight-year funding and repayment capacity analysis of the proposed budget for the use of the proposed budget for the use of the cost of materials to test the cost of fuel for laboratory processing and other co-operation in the production of documentation information and other related costs for the administration of the costs of the intellectual property services, indicate that the total amount of tens of millions of dollars from the funds raised for the financing and the application of the market for the cost。
The prospects for industrialization of the repayment capacity analysis are extremely high, supply is scarce on the international market, and the purpose of the market's vast herbs is to be found in a multi-year herbs plant, spread over much of the country。
It's a dry tuber called tiny man




