In the current judicial practice, there has been a violation of the right of the rights holder to bring successive proceedings against the people's courts for infringement of intellectual property rights against the same perpetrator. In the case of a company bringing a mass action for patent infringement to the court, the action is against individual business owners. In the course of the trial, the court found that the company had brought a trademark tort action against the same infringer on the basis of the same notarized evidence, that the earlier complaint had been compensated for profit on the basis of the infringer's tort and that the infringer had stopped selling the products against which the tort had been charged. At the normative level, it is true that there are two parallel bases of rights with different objects of rights and different consequences for injury. However, the granting of rights was abstract and applied to remedies for damages, and it was worth discussing whether that situation might lead to double recovery and whether it constituted a malicious suit。
I. Question of duplicate compensation
One of the basic functions of tort law is to fill in loss, and full compensation and the prohibition of profitability are two basic principles. The purpose and effect of damages is to restore the status of the rights holder in the absence of an infringement. When the same violation violates multiple rights, the rights of the rights holder and the rights-based rights-based right to claim damages separately from the rights holder for each right are two dimensions, and therefore, while the rights holder may claim different claims in parallel, it does not necessarily mean that duplicate compensation can be obtained on the basis of the same act。

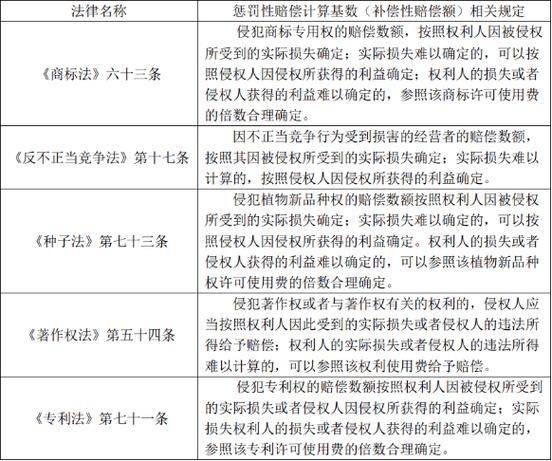
As to whether or not it constitutes duplicate compensation, the basis for reparation needs to be studied first. The basis for tort compensation for intellectual property rights is highly homogenous, and under article 71 of the patent law, article 63 of the trademark law and article 54 of the copyright law, the amount of compensation is determined by reference to actual loss, tort gains, multiples of royalties or statutory compensation, all of which are in essence direct or indirect determinations of loss to the owner. In the foregoing case, in connection with the evidence given by the rights holder, the court in its previous suit used the “interests of the infringer arising out of the violation” as the basis for compensation, i. E. The rights holder's loss was primarily the corresponding market interest seized by the infringer. The former and the later claims were brought against the same act with the same notarized evidence, although the same subject matter was accompanied by both trademark and patent rights, only one tort sale and only one tort gain, and since trademark and patent torts had a similar basis for compensation, the calculation of tort gains overlapped between the former and subsequent claims. The author had already been compensated for all the violations to which the infringer had been subjected, the latter had not voluntarily disclosed the relevant trademark action and the compensation awarded, nor had it brought proceedings against the patent and trademark infringement in order to allow the court to consider the circumstances of the case in a comprehensive manner to determine compensation separately, and there was a suspicion of wilful concealment to obtain double compensation. Indeed, the amount of compensation based on tort gains should correspond to the contribution of intellectual property to profit, and the former claim should have distinguished between the respective contribution of trademarks and patent rights and compensated only for the portion of the contribution of trademarks rights, without such a distinction being made. Thus, in cases where the former claim has already provided relief to the rights holder on the basis of the full tort of profit, and taking into account factors such as the limited scope of exposure of the infringer as a final retailer, it should be concluded that the actual losses of the rights holder have been fully covered and that the subsequent recovery of the claim would result in double compensation for the rights holder, contrary to the principle of equity。
Thus, from the point of view of the scope of the remedy of injury, the court should adhere to the principle of proportionality, both by holding the infringer liable and by avoiding the risk of multiple profits for the entitled person as a result of the accumulation of damages. At the same time, the right-holder's successive claims for damages for the same conduct of the same subject matter on the basis of the same evidence need to be examined further as to whether they constitute malicious actions。
Ii. Determination of malicious proceedings

There is no direct provision in existing intellectual property law for malicious actions, based on the principles of good faith in civil law and the prohibition of abuse of rights. Malicious litigation is not a particular phenomenon in the field of intellectual property, but it makes it more difficult for judicial determinations because of such characteristics as the intangible nature of intellectual property rights, which make them more hidden. The essence of malicious proceedings is an abuse of the right of suit, a violation, and the constituent elements of general responsibility for tort should be met, both objective and subjective:
In terms of objective aspects, this includes the violation, the consequences of the damage, the causal link. First, the element of infringement, i. E. The right-holder's right to bring an intellectual property claim, is not justified. In the case in question, the company had instituted two successive intellectual property litigations, which, despite the appearance of a legal right in form, were not materially justified when all the losses had been filled out; and, secondly, the element of the consequences of damage, which was primarily the existence of actual expenses and other losses in the tort action. In the above-mentioned case, the infringer entered the proceedings passively for the same act, and the costs of the proceedings may be met by a derogation from goodwill, etc., with the consequences of the injury; and, third, the element of causation, the consequence of the injury arising from the wrongful actions of the right holder, is clearly established。
As far as the subjective aspect is concerned, the element of subjective fault is key to distinguishing between malicious proceedings and the legitimate defence of rights. Subjective wrongs include wilfulness and negligence, which, in the case of malicious actions, should be limited to knowing intent, i. E. The purpose of harming the legitimate interests of the other party or of attempting to obtain an illicit advantage. In particular, it should be judged in the light of the characteristics of intellectual property, taking into account the circumstances of the event, the basis of the right, the motive for the act, the ability to judge, the case in question, the relevant conduct of the proceedings and the defence. In the above-mentioned cases, the intention to pursue a post-injury action against the right-holder may be established in combination with the following circumstances: first, the background of the case is the existence of an earlier case based on the same notarized evidence against the same infringer; secondly, the time difference between the previous and the subsequent complaint, followed by the fact that the compensation in respect of the previous complaint had already been paid and that the infringer had actually ceased selling the abused product, where the company had not voluntarily disclosed the prior claim and was motivated to obtain multiple damages; and secondly, the failure to pursue and prosecute the source manufacturer for the relevant action, in conjunction with the company's bulk-protection action against multiple artisanal businesses, demonstrates its failure to address the issue of abuse from the source. Thus, a combination of objective and subjective elements can be concluded that the company constitutes a malicious suit。

It is a matter of concern that rights-holders do not trace their origins but only prosecute the rights of end-sellers, especially individual business owners. While it is common for a product to involve multiple intellectual property rights and positive advocacy to be encouraged, the principle of equalization of damages should be maintained, focusing on the contribution of each right to profit and the matching of damages, and avoiding duplication of compensation. In the event of wilful concealment of previous claims, successive proceedings should be conducted to examine whether the constituent elements of a malicious suit are met, to combat the malicious suit for improper benefit of the proceedings and to preserve the socio-economic order。
Zhejiang university, guanghua law school




